







































































































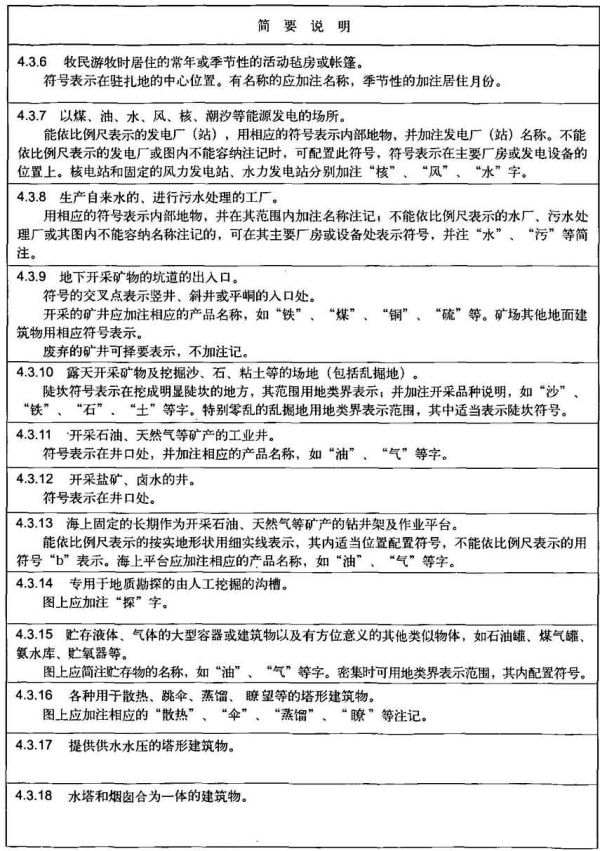
免责申明:本站所有资源均通过网络等公开合法渠道获取,该资料仅作为阅读交流使用,并无任何商业目的,其版权归作者或出版方所有,本站不对所涉及的版权问题负任何法律责任和任何赔偿,在本站咨询或购买后默认同意此免责申明;
法律责任:如版权方、出版方认为本站侵权,请立即通知本站删除,物品所标示的价格,是对本站搜集、整理、加工该资料以及本站所运营的费用支付的适当补偿,资料索取者(顾客)需尊重版权方的知识产权,切勿用于商业用途,信息;
『GB T18208.4-2011』地震现场工作 第4部分:灾害直接损失评估
中华人民共和国国家标准地震现场工作第4部分:灾害直接损失评估Post-earthquakefieldworks-Part4:AssessmentofdirectlossGB/T18208.4-2011发布部门:中华人民共和国国...
2025-05-19
『GB T18802.21-2016』低压电涌保护器 第21部分:电信和信号网络的电涌保护器(SPD)性能要求和试验方法
中华人民共和国国家标准低压电涌保护器第21部分:电信和信号网络的电涌保护器(SPD)性能要求和试验方法Low-voltagesurgeprotectivedevices—Part21:Surgeprotective...
2025-05-19
『JB T2728.4-2008』电机用气体冷却器 第4部分:绕片式气体冷却器技术要求
...
2025-05-18
『GB14287.3-2014』电气火灾监控系统 第3部分:测温式电气火灾监控探测器
中华人民共和国国家标准电气火灾监控系统第3部分:测温式电气火灾监控探测器Electricalfiremonitoringsystem-Part3:Temperaturesensingelectricalfiremonitoringdet...
2025-05-18
『GB T16895.32-2008』建筑物电气装置 第7-712部分:特殊装置或场所的要求
...
2025-05-17
『GB13495.1-2015』消防安全标志 第1部分:标志
中华人民共和国国家标准消防安全标志第1部分:标志Firesafetysigns-Part1:SignsGB13495.1-2015发布部门:中华人民共和国国家质量监督检验检疫总局中国国家标准化管理...
2025-05-17