免责申明:本站所有资源均通过网络等公开合法渠道获取,该资料仅作为阅读交流使用,并无任何商业目的,其版权归作者或出版方所有,本站不对所涉及的版权问题负任何法律责任和任何赔偿,在本站咨询或购买后默认同意此免责申明;
法律责任:如版权方、出版方认为本站侵权,请立即通知本站删除,物品所标示的价格,是对本站搜集、整理、加工该资料以及本站所运营的费用支付的适当补偿,资料索取者(顾客)需尊重版权方的知识产权,切勿用于商业用途,信息;
『GB T18802.21-2016』低压电涌保护器 第21部分:电信和信号网络的电涌保护器(SPD)性能要求和试验方法
中华人民共和国国家标准低压电涌保护器第21部分:电信和信号网络的电涌保护器(SPD)性能要求和试验方法Low-voltagesurgeprotectivedevices—Part21:Surgeprotective...
2025-05-19
『JG T240-2009』建筑遮阳篷耐积水荷载试验方法
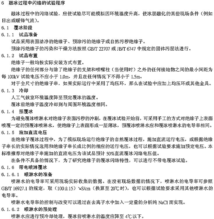
中华人民共和国建筑工业行业标准建筑遮阳篷耐积水荷载试验方法Externalblinds-Resistancetoloadduetowateraccumulation-TestmethodsJG/T240-2009发布部门:中华人民...
2025-05-19
『YY T0698.2-2009』最终灭菌医疗器械包装材料 第2部分:灭菌包裹材料 要求和试验方法
...
2025-05-17
『TB T1528.2-2005』铁路信号电源屏 第2部分:试验方法
...
2025-05-16
『JG T356-2012』建筑遮阳热舒适、视觉舒适性能检测方法
中华人民共和国建筑工业行业标准建筑遮阳热舒适、视觉舒适性能检测方法TestmethodsofbuildingshadingproductonindoorenvironmentthermalandvisualcomforJG/T356-...
2025-05-16
『TB T2656-2005』铁路中间站光电数字引入柜技术要求和试验方法
...
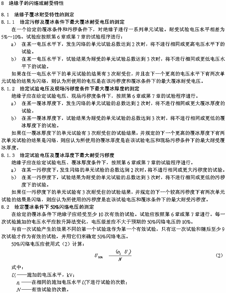
2025-05-15