

















免责申明:本站所有资源均通过网络等公开合法渠道获取,该资料仅作为阅读交流使用,并无任何商业目的,其版权归作者或出版方所有,本站不对所涉及的版权问题负任何法律责任和任何赔偿,在本站咨询或购买后默认同意此免责申明;
法律责任:如版权方、出版方认为本站侵权,请立即通知本站删除,物品所标示的价格,是对本站搜集、整理、加工该资料以及本站所运营的费用支付的适当补偿,资料索取者(顾客)需尊重版权方的知识产权,切勿用于商业用途,信息;
北京双网资质申报信息查询
随着互联网技术的迅速发展,企业对网络服务的需求日益增加,而北京作为中国的首都,拥有众多的企业和机构。为了规范网络服务市场,保障网络安全和信息安全,北京市相关部门...
2026-02-12
福州广域测绘公司资质认证
福州广域测绘公司作为一家专业从事测绘服务的企业,一直以来都致力于提供精准、高效、可靠的地理信息解决方案。为了确保所提供的服务符合国家和行业标准,该公司高度...
2026-02-12
化工监理资质企业经典案例分析
在现代工业体系中,化工行业因其涉及的工艺复杂、设备多样、操作风险高等特点,对安全和质量的要求极为严格。因此,具备专业资质的化工监理企业在保障项目顺利进行、确...
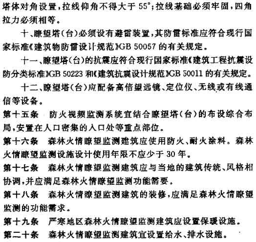
2026-02-12
矿山评估资质等级与争议解决的关系
在矿业开发过程中,矿山评估资质等级的确定与争议解决之间存在着密切的关系。矿山评估资质等级的高低直接影响到矿业项目的合法性和公正性,而争议解决机制则是保障各...
2026-02-12
劳务分包资质办理,对企业未来发展战略的支撑
在建筑行业中,劳务分包资质的办理是企业扩展业务范围、提升市场竞争力的重要手段之一。对于企业而言,拥有劳务分包资质不仅能够拓宽业务领域,还能为企业带来更多的商...
2026-02-12
管道拆除资质申请的合法程序
在进行管道拆除作业时,确保操作符合法律法规的要求是至关重要的。这不仅关系到施工安全,也直接影响到企业的合法经营。本文将详细介绍管道拆除资质申请的合法程序,帮...
2026-02-12