



















































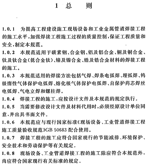
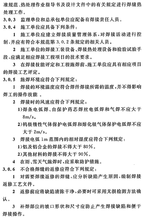
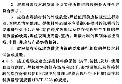
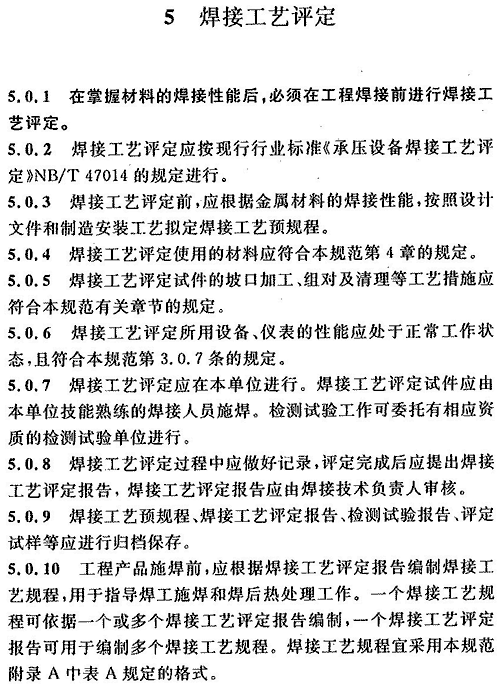
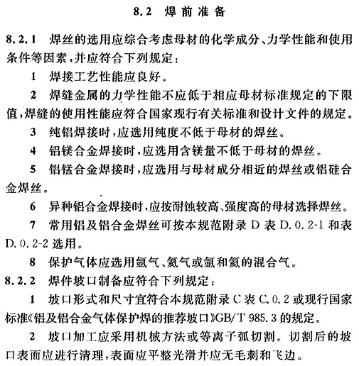
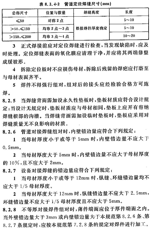
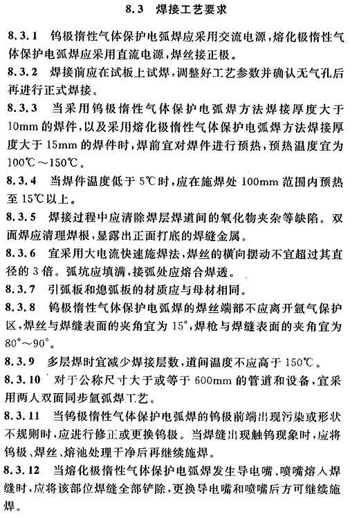
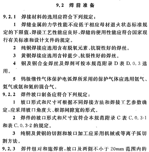
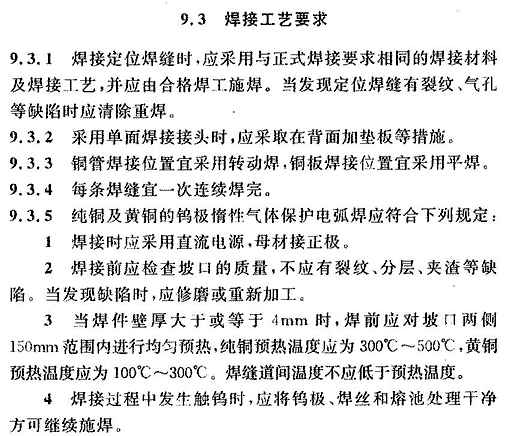
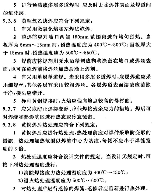
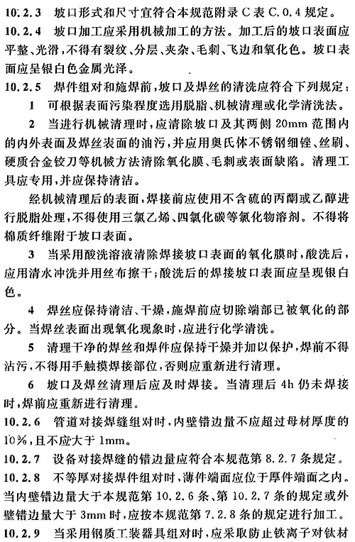
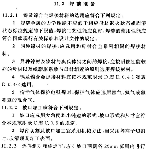
|
|






















































































































免责申明:本站所有资源均通过网络等公开合法渠道获取,该资料仅作为阅读交流使用,并无任何商业目的,其版权归作者或出版方所有,本站不对所涉及的版权问题负任何法律责任和任何赔偿,在本站咨询或购买后默认同意此免责申明;
法律责任:如版权方、出版方认为本站侵权,请立即通知本站删除,物品所标示的价格,是对本站搜集、整理、加工该资料以及本站所运营的费用支付的适当补偿,资料索取者(顾客)需尊重版权方的知识产权,切勿用于商业用途,信息;
蓝田街道城乡垃圾清扫保洁服务类采购项目(3年)结果公告(采购包1)
一、项目编号:[350603]FJMH[GK]2024001二、项目名称:蓝田街道城乡垃圾清扫保洁服务类采购项目(3年)三、采购结果采购包1:供应商名称供应商地址中标(成交)金额评审总得分...
2026-02-17
嘉兴鼎晟工程管理有限公司关于海盐县大气污染物第三方服务项目中标(成交)结果公告
一、项目编号:嘉鼎晟采〔2025〕090号二、项目名称:海盐县大气污染物第三方服务项目三、中标(成交)信息1.中标结果:序号中标(成交)金额(元)中标供应商名称中标供应商地址1...
2026-02-17
西安市城南中学“2025义务教育薄弱环节改善与能力提升”围墙建设竞争性磋商公告
项目概况 “2025义务教育薄弱环节改善与能力提升”围墙建设采购项目的潜在供应商应在西安市雁塔区科技西路绿地博海大厦1603室获取采购文件,并于 2025年07月24日 1...
2026-02-17
荔湾区水闸泵站维修养护服务项目(2026年度)招标公告
项目概况荔湾区水闸泵站维修养护服务项目(2026年度)招标项目的潜在投标人应在广东省政府采购网https://gdgpo.czt.gd.gov.cn/获取招标文件,并于 2025年12月25日 14时...
2026-02-17
宁波监理化工资质新政策
近日,宁波市相关部门发布了新的监理化工资质政策,旨在进一步规范化工行业的监理市场,提升工程质量和安全管理水平。此次政策的出台,标志着宁波市在化工行业监管方面迈...
2026-02-17
大理市第一人民医院层流净化系统升级改造项目中标结果公告
中标结果公告一、项目编号:DLZC2025-G1-00719-YZGF-1142二、项目名称:大理市第一人民医院层流净化系统升级改造项目三、中标信息标段名称:大理市第一人民医院层流净...
2026-02-17