中华人民共和国行业标准
人民防空医疗救护工程设计标准
Design standard for medical aid works of civil air defence
RFJ 005-2011
批准部门:国家人民防空办公室
施行日期:2011年10月1日
关于颁布《人民防空医疗救护工程设计标准》的通知
国人防[2011]423号
各军区人民防空办公室,各省、自治区、直辖市人民防空办公室(民防局、民防办),中央直属机关、中央国家机关人民防空办公室:
《人民防空医疗救护工程设计标准》已经通过审查,现批准为人民防空行业标准,编号RFJ 005-2011,自2011年10月1日起施行。
该标准由国家人民防空办公室管理,中国建筑标准设计研究院负责解释。
国家人民防空办公室
二〇一一年八月二十五日
前言
本标准是根据国家人民防空办公室《人民防空科学技术研究第十一个五年计划》的要求,由中国建筑标准设计研究院会同有关设计、教学等单位对行业标准《人民防空医疗救护工程设计标准》RFJ 10-95(以下简称原标准)进行全面修订而成。
本标准共分为六章和一个附录,其主要技术内容有总则、术语、建筑、采暖通风与空气调节、给水排水、电气等。
本标准修订的主要内容有:
一、依据现行《人民防空工程战术技术要求》(2003年)在工程规模、各专业(通风、给排水、电气、防化)要求及平战转换等方面进行了修改和补充;
二、依据现行国家标准《人民防空工程设计规范》GB 50225-2005和《人民防空地下室设计规范》GB 50038-2005进一步完善了人防医疗工程的战时防护设计要求;
三、按照优先采用新医疗技术和新医疗设备的原则进行了修订;
四、按照《工程建设标准编写规定》(建标[1996]626号)的要求,对本标准的构成、层次以及条文内容等进行了修订。
本标准中以黑体字标志的第3.1.5、3.2.1、3.8.3、4.2.1、5.2.3、6.2.5、6.3.6条为强制性条文,必须严格执行。
本标准在执行过程中,如发现需要修改和补充之处,请将意见和相关资料寄送中国建筑标准设计研究院(地址:北京市海淀区首体南路9号主语国际2号楼;邮编:100048),以便今后修订时参考。
本标准的主编单位、参编单位和主要起草人:
主编单位:中国建筑标准设计研究院
参编单位:解放军第二军医大学卫生勤务学系
上海市地下空间设计研究院有限公司(原上海市地下建筑设计研究院)
主要起草人:王焕东 高及仁 袁代光 葛洪元
(以下按姓氏笔画为序)
孙兰 赵贵华 贺祥 顾均 贾苇
1 总 则
1.0.1 为满足战时医疗救护工作需要,确保战时防护安全,使人民防空医疗救护工程设计符合安全、适用、经济、合理等要求,制定本标准。
1.0.2 本标准适用于新建或改建的人民防空医疗救护工程(以下简称人防医疗工程)设计。
1.0.3 人防医疗工程设计必须贯彻"长期准备、重点建设、平战结合”的方针,坚持人防建设与经济建设协调发展、与城市建设相结合的原则。设计中应采取相应措施,使人防医疗工程建设在确保战备效益的前提下,充分发挥社会效益和经济效益。
1.0.4 人防医疗工程按其规模和任务划分为三等,并应分别符合下列规定:
1 一等人防医疗工程(即中心医院)战时主要承担对伤员的早期治疗和部分专科治疗。
2 二等人防医疗工程(即急救医院)战时主要承担对伤员的早期治疗。
3 三等人防医疗工程(即救护站)战时主要承担对伤员的紧急救治。
1.0.5 人防医疗工程设计除应执行本标准外,尚应符合有关现行国家标准、行业标准的规定。
2 术 语
2.0.1 人防医疗工程 medical aid works of civil air defence
全称人民防空医疗救护工程。战时对伤员独立进行早期救治工作的人防工程,可分为中心医院、急救医院和救护站。
2.0.2 甲类人防医疗工程 class A medical aid works
战时具有防御预定的常规武器、化学武器、生物武器和核武器袭击功能的人防医疗工程。
2.0.3 乙类人防医疗工程 class B medical aid works
战时具有防御预定的常规武器、化学武器和生物武器袭击功能的人防医疗工程。
2.0.4 防护区 blast space
人防医疗工程中由与防护密闭门、防爆波活门相连接的临空墙、外墙围合而成的区域。
2.0.5 染毒区 airtightless space
人防医疗工程中具有防爆波功能,但允许染毒,且辐射可能超标的区域。
2.0.6 第一密闭区 the first airtight space
人防医疗工程中具有防爆波和防辐射功能,但允许轻微染毒的区域。
2.0.7 第二密闭区 the second airtight space
亦称清洁区。人防医疗工程中具有集体防护功能的区域。
2.0.8 分类急救部 sorting and emergency medical dept
对伤员进行收容分类、沾染剂量探测、局部洗消、处置、更换敷料等补充急救和应急处理的场所。
2.0.9 医技部 medical technical sections
运用专门的诊疗技术或设备,协同临床各科诊疗疾病的技术科室。
2.0.10 手术部 operating dept
对伤员实施手术治疗的场所。
2.0.11 护理单元 nursing unit
病房区的基本单元。
2.0.12 保障用房 logistic dept
为使战时医疗救护工作正常运转而设置的保障性用房,如管理用房、生活服务用房、设备用房以及口部房间等。
2.0.13 室外机防护室 protective room for outside system
装有空调室外机的专用房间。
2.0.14 有效面积 effective floor area
能够供人员、设备使用的面积,其值为防护区的建筑面积与结构面积之差。
3 建 筑
3.1 一般规定
3.1.1 人防医疗工程的等级和位置,应根据城市的人防工程规划以及地面建筑规划,地上地下综合考虑,统筹安排。人防医疗工程宜设置在交通方便,且地面开阔的地方。
3.1.2 中心医院和急救医院应避开城市重点目标,并宜结合地面医院进行建设。救护站宜根据城市战时留城人口的分布情况合理布局。
3.1.3 人防医疗工程的总平面设计应做到功能分区合理,洁污路线清楚,避免或尽量减少交叉感染。
3.1.4 人防医疗工程的床位数和人员数应按表3.1.4确定;防护区有效面积宜按表3.1.4确定。掘开式人防医疗工程可按一个防护单元设计,但其防护区的最大建筑面积应符合表3.1.4的规定。
表3.1.4 人防医疗工程的工程规模
注:1 中心医院、急救医院的防护区有效面积中含电站,救护站不含电站。
2 掘开式工程包括单建掘开式工程和防空地下室。其防护区最大建筑面积均含电站。
3 人防医疗工程中的伤员数量可按床位数确定。
3.1.5 在人防医疗工程设计中,应根据其战时功能和防护要求划分染毒区、第一密闭区和第二密闭区(即清洁区)。相邻的两区之间应设置密闭隔墙。
3.1.6 人防医疗工程中的第一密闭区和第二密闭区,其顶板厚度应满足最小防护厚度的要求;其外墙顶部应满足最小防护距离的要求。
3.1.7 当电梯通至清洁区或第一密闭区时,其间应设置密闭通道或应有可靠的封堵措施;当电梯通至染毒区时,其间应设置一道防护密闭门或应有封堵措施。
3.1.8 人防医疗工程的室内净高不宜小于2.60m;通行担架的内部通道净宽不宜小于1.80m。
3.1.9 人防医疗工程的内部装修应符合下列要求:
1 内部装修设计应符合现行国家标准《建筑内部装修设计防火规范》GB 50222的相关规定。
2 人防医疗工程的顶板不应抹灰。平时设置吊顶时,应采用轻质、坚固的龙骨,吊顶饰面材料应方便拆卸。
3 染毒区、第一密闭区的房间、通道以及清洁区的医疗用房,其地面、墙面、顶棚应便于清扫、冲洗。
3 建 筑
3.1 一般规定
3.1.1 人防医疗工程的等级和位置,应根据城市的人防工程规划以及地面建筑规划,地上地下综合考虑,统筹安排。人防医疗工程宜设置在交通方便,且地面开阔的地方。
3.1.2 中心医院和急救医院应避开城市重点目标,并宜结合地面医院进行建设。救护站宜根据城市战时留城人口的分布情况合理布局。
3.1.3 人防医疗工程的总平面设计应做到功能分区合理,洁污路线清楚,避免或尽量减少交叉感染。
3.1.4 人防医疗工程的床位数和人员数应按表3.1.4确定;防护区有效面积宜按表3.1.4确定。掘开式人防医疗工程可按一个防护单元设计,但其防护区的最大建筑面积应符合表3.1.4的规定。
表3.1.4 人防医疗工程的工程规模
注:1 中心医院、急救医院的防护区有效面积中含电站,救护站不含电站。
2 掘开式工程包括单建掘开式工程和防空地下室。其防护区最大建筑面积均含电站。
3 人防医疗工程中的伤员数量可按床位数确定。
3.1.5 在人防医疗工程设计中,应根据其战时功能和防护要求划分染毒区、第一密闭区和第二密闭区(即清洁区)。相邻的两区之间应设置密闭隔墙。
3.1.6 人防医疗工程中的第一密闭区和第二密闭区,其顶板厚度应满足最小防护厚度的要求;其外墙顶部应满足最小防护距离的要求。
3.1.7 当电梯通至清洁区或第一密闭区时,其间应设置密闭通道或应有可靠的封堵措施;当电梯通至染毒区时,其间应设置一道防护密闭门或应有封堵措施。
3.1.8 人防医疗工程的室内净高不宜小于2.60m;通行担架的内部通道净宽不宜小于1.80m。
3.1.9 人防医疗工程的内部装修应符合下列要求:
1 内部装修设计应符合现行国家标准《建筑内部装修设计防火规范》GB 50222的相关规定。
2 人防医疗工程的顶板不应抹灰。平时设置吊顶时,应采用轻质、坚固的龙骨,吊顶饰面材料应方便拆卸。
3 染毒区、第一密闭区的房间、通道以及清洁区的医疗用房,其地面、墙面、顶棚应便于清扫、冲洗。
3.2 出入口和染毒区
3.2.1 中心医院不应少于3个出入口,且其中至少有2个直通室外地面的出入口(防空地下室应为室外出入口,下同),并应分别作为战时的第一、第二主要出入口。急救医院、救护站不应少于2个出入口,且其中至少有1个直通室外地面的出入口,并应作为战时的主要出入口。
3.2.2 中心医院的第一主要出入口和急救医院、救护站的主要出入口应设置一道防毒通道,并应与分类急救部相连。中心医院的第一主要出入口应采用坡道式,且宜按通行救护车设计。急救医院、救护站的主要出入口宜采用坡道式。坡道式主要出入口的坡度不得大于15%(弯道坡度不得大于12%),且其地面应满足防滑要求。阶梯式主要出入口梯段的踏步宽不宜小于0.28m,踏步高不宜大于0.16m。
3.2.3 人防医疗工程的各次要出入口、备用出入口以及清洁区与普通地下建筑之间的连通口均应设置一道密闭通道。
3.2.4 中心医院第二主要出入口应设置两道防毒通道和洗消间。洗消间各房间的使用面积不宜小于9.0m2,且其脱衣室与淋浴室之间应设密闭门。淋浴室应设有淋浴器2个、洗脸盆2个。
3.2.5 人防医疗工程的进、排风口均应设置消波设施。设有滤毒通风的进风口宜与次要出入口或备用出入口结合设置。滤毒室应与进风机房相邻。滤毒室(包括除尘室)应设在染毒区,进风机房应设在清洁区。滤毒室的门应设置在通往地面和清洁区的密闭通道,并应设密闭门。依据工程需要设置除尘室时,除尘室宜设在扩散室和滤毒室之间,并宜与滤毒室相通,且连通处应设密闭门。
3.2.6 人防医疗工程中以下的房间、通道应属于染毒区:
1 扩散室、密闭通道、第一防毒通道、除尘室、滤毒室、室外机防护室、移动电站和固定电站的发电机房等;
2 中心医院第二主要出入口的防毒通道和洗消间。
3.2.7 中心医院的第一主要出入口和急救医院、救护站的主要出入口应按通行担架设计;中心医院的第二主要出入口可按人员出入口设计。出入口的最小尺寸应符合表3.2.7的规定。
表3.2.7 人防医疗工程出入口最小尺寸(m)
| 出入口 | 门洞 | 通道 | 楼梯 | |||
| 净宽 | 净高 | 净宽 | 净高 | 梯净宽 | 休息平台深度 | |
| 人员出入口 | 1.00 | 2.00 | 1.50 | 2.20 | 1.30 | 1.30 |
| 担架出入口 | 1.20 | 2.00 | 2.00 | 2.20 | 1.65 | 2.00 |
注:其中通行担架的防毒通道长度不宜小于3.50m;密闭通道长度不宜小于2.50m。
3.2.8 甲类人防医疗工程主要出入口通道的出地面段(亦称敞开段)宜布置在地面建筑的倒塌范围以外;当主要出入口通道的出地面段位于地面建筑的倒塌范围以内时,其出地面段的上方应设置防倒塌棚架。地面建筑的倒塌范围应按相关设计规范确定。
3.2.9 当直通式坡道的出地面段上方未设防倒塌棚架时,应采取使防护密闭门、防爆波活门不被通道口外的常规武器爆炸弹片直接命中的措施。
3.3 第一密闭区
3.3.1 第一密闭区应由分类急救部和通往清洁区的第二防毒通道、洗消间组成,并应设置在人防医疗工程主要出入口(中心医院指第一主要出入口)的第一防毒通道和第二密闭区(清洁区)之间。第一密闭区的顶板厚度应满足最小防护厚度要求;外墙顶部应满足最小防护距离的要求。第一密闭区各房间的最小使用面积及主要设施(包括急救观察室的床位数量和简易手术床数量),宜根据人防医疗工程等级分别按附录表A.0.1、表A.0.2和表A.0.3确定。
3.3.2 分类急救部应由分类厅以及急救观察室、诊疗室、污物间、厕所、盥洗室等组成,其中的急救观察室、诊疗室、污物间、盥洗室、厕所等应分别与分类厅相通(图3.3.2)。分类厅与主要出入口的第一防毒通道之间应设密闭门。
3.3.3 分类厅与清洁区之间应设有第二防毒通道和洗消间,并应符合下列要求:
1 分类厅与第二防毒通道之间、第二防毒通道与清洁区之间均应设密闭门;
2 洗消间的入口(即脱衣室)应设在分类厅,出口(即检查穿衣室)应设在第二防毒通道。脱衣室与淋浴室之间应设密闭门。淋浴室应设有淋浴器2个、洗脸盆2个。洗消间各室的使用面积不宜小于12.0m2。

图3.3.2 第一密闭区房间关系示意
框图之间的实线代表房间相通(未注明者为普通门);虚线代表风管穿越;
MH-防爆波活门;FM-防护密闭门;M-密闭门
3.3.4 急救观察室的床位使用面积不宜小于6.0m2/床;其简易手术床的床位使用面积不宜小于8.0m2/床。急救观察室的天花板宜设输液吊钩天轨。
3.4 医技部
3.4.1 医技部应设置在清洁区内,一般由放射科、检验科、功能检查室、药房、血库和中心供应室等组成。医技部各房间的最小使用面积及主要设施宜根据人防医疗工程的等级分别按附录表A.0.1、表A.0.2和表A.0.3确定。
3.4.2 放射科应由X线机室和操作诊断室组成,并应符合下列要求:
1 X线机室的四周墙体、相关楼板和门、窗等均应满足《医用X射线诊断卫生防护标准》GBZ 130的防X射线要求。X线机室的室内净高不应小于2.80m,门洞净宽不宜小于1.20m。
2 操作诊断室宜与X线机室相邻布置,两室之间的隔墙应设有不小于0.80m×2.00m的(射线)防护门以及不小于0.80m×0.80m的铅玻璃观察窗。
3.4.3 中心医院的检验科应设临床检验室、生化室、细菌检验室和血清检验室;急救医院的检验科应设临床检验室、生化室和细菌检验室;救护站的检验科可只设临床检验室。其设置应符合下列要求:
1 临床检验室应设于检验科的入口处。
2 生化室应设通风柜、仪器柜和药品柜。
3 细菌检验室应设于检验科的尽端,并应设置接种箱和专用洗涤池。
4 检验科的各科室可合并为大房间布置。
3.4.4 功能检查室宜按心电图与B超合并布置。
3.4.5 中心医院的血库应设战时献血室、战时采血室、储血室和配血室;急救医院和救护站的血库应设储血室和配血室;其设置应符合下列要求:
1 血库宜设在检验科附近,但必须有防止污染的措施。
2 战时献血室与战时采血室之间宜采用玻璃窗分开;战时采血室与储血室之间设门和传递窗。
3 储血室可与配血室合并设置。配血室应设紫外线消毒灯、传递窗和洗涤池。
3.4.6 中心医院和急救医院的药房应设战时制剂室和药库兼发药室;救护站的药房可只设药库兼发药室;其设置应符合下列要求:
1 战时制剂室应设洗涤池、地漏和紫外线消毒灯,并应处理好排风。
2 药库应以储备战救药材为主,储量宜按本机构15d用量。
3 药库兼发药室应设发药窗口。
3.4.7 中心供应室应由接收室、洗涤室、整理室、消毒灭菌室和库房兼发放室等组成,其设置应符合下列要求:
1 接收室可与洗涤室合并设置。接收洗涤室应设一般洗涤池和专用洗涤池,并装置各种专用冲洗水龙头。地坪应设地漏。
2 整理室应与洗涤室相邻布置,并在隔墙上设传递窗。
3 整理室可与消毒灭菌室合并设置。消毒灭菌室宜采用电能消毒,并应考虑湿热气的排除。
4 库房兼发放室宜与消毒灭菌室相邻布置,并在隔墙上设有传递窗,在走廊墙上设发放窗口。库房应设置紫外线消毒灯。
3.4.8 生化室、战时采血室、洗涤室等房间的操作台台面宜采用耐腐蚀、易冲洗、耐燃烧的面层;相关洗涤池、排水管亦应采用耐腐蚀材料。
3.5 手术部
3.5.1 手术部应设置在清洁区内,且自成一区,并宜邻近外科护理单元设置。手术部的平面布置应符合医疗工作流程和洁污分区的要求。
3.5.2 手术部一般由手术室、洗手室、麻醉药械室、无菌器械敷料室、医护办公室、换鞋处、男女更衣浴厕、污物间、石膏室、清洗室等组成。手术部各房间的最小使用面积及主要设施(包括手术部的手术台数量),宜根据人防医疗工程的等级分别按附录表A.0.1、表A.0.2和表A.0.3确定。
3.5.3 手术部的入口应设有卫生通过区,并宜采用弹簧门或自动启闭门;其换鞋处应有防止洁污交叉的措施和推床的洁污转换措施。
3.5.4 手术室的室内净高不得小于2.80m。单台手术室的平面净尺寸不应小于4.80m×3.30m。多台手术室可按两张或多张手术台布置;多台手术室平均每台使用面积不得小于14m2。中心医院至少设置一间单台手术室。
3.5.5 手术室的门洞净宽不宜小于1.20m。多台手术室不得少于2个门。
3.5.6 手术室的室内装修应满足易清洁、耐腐蚀的要求,但不宜设地漏。
3.5.7 手术室应设有应急照明电源和紫外线消毒灯,且在主刀医生对面墙上应设有嵌入式看片灯。
3.6 护理单元
3.6.1 病房区应设置在清洁区内。中心医院、急救医院的病房区应设外科护理单元、烧伤护理单元和内科护理单元等;救护站只设外科护理单元。护理单元应由普通病房、重症隔离病房、治疗室、医护办公室、库房以及相应的生活服务用房组成。外科护理单元、烧伤护理单元以及内科护理单元各房间的最小使用面积和主要设施(包括床位数量),宜根据人防医疗工程的等级分别按附录表A.0.1、表A.0.2和表A.0.3确定。
3.6.2 中心医院、急救医院的床位总数应与手术台数量相协调,且应分别符合表3.6.2-1和表3.6.2-2的要求。
表3.6.2-1 中心医院的床位总数与手术台数的设定关系
| 手术台数量(张) | 6 | 7 | 8 | 9 |
| 床位总数(张) | 150~180 | 170~200 | 190~220 | 210~250 |
表3.6.2-2 急救医院的床位总数与手术台数的设定关系
| 手术台数量(张) | 2 | 3 | 4 |
| 床位总数(张) | 50~70 | 60~90 | 80~100 |
3.6.3 护理单元普通病房的床位使用面积不宜小于4.5m2/床;重症及隔离病房的床位使用面积不宜小于6.0m2/床。
3.6.4 每间外科病房不宜超过8张床位。
3.6.5 烧伤护理单元宜按一个单元设置;也可设于外科护理单元的尽端,但应自成一区。每间烧伤病房一般按2~3张床位设计,大病房不宜超过6张床位。
3.6.6 中心医院、急救医院的内科病房不宜超过8张床位。
3.6.7 护理单元的病房设计应符合下列要求:
1 病床的尺寸宜按1.90m×0.90m确定;
2 平行两病床的净距离不得小于0.70m,靠墙病床床沿与墙面的净距离不得小于0.60m;
3 病房内单侧布置病床的走道净宽不得小于1.10m,双侧布置病床(床端)的走道净宽不得小于1.40m;
4 病房门应直接开向走道,不应通过其他用房进入病房;
5 病房门净宽不得小于1.10m;门扇上部应设观察窗,下部做百叶排风窗(传染隔离病房除外)。
3.6.8 护理单元的辅助房间设计应符合下列要求:
1 盥洗室、男女厕所、储水间宜布置在排风口附近;
2 男女伤员的比例宜按1:1计。男厕宜按每16张床位设大便器和小便器各1个;女厕宜按每12张床位设1个大便器;厕所隔间的平面尺寸不宜小于1.10m×1.20m;
3 盥洗室的洗手盆(或盥洗槽水龙头)宜按每10张床位设一个。
3.6.9 厌氧菌隔离室宜设于外科护理单元或烧伤护理单元的末端;肠道传染病隔离室宜设于内科护理单元的末端。
3.7 保障用房
3.7.1 人防医疗工程的保障用房应由管理用房、生活服务用房、设备用房以及口部房间等组成,其中管理用房、生活服务用房、设备用房(除室外机防护室、电站发电机房以及属于分类急救部的生活服务用房和设备用房等以外)应设置在清洁区内。保障用房各房间的最小使用面积及主要设施,宜根据人防医疗工程的等级分别按附录表A.0.1、表A.0.2和表A.0.3确定。
3.7.2 管理用房宜由院(站)长室、医务办公室、后勤办公室、警卫室、计算机房以及医务工作人员寝室、厕所、盥洗室、污泵间等组成。其中医务工作人员的寝室、厕所和盥洗室的设计应符合下列要求:
1 医务工作人员寝室应以两班工作制,按双层床集中布置。双层床的床位使用面积不宜小于3.0m2。
2 医务工作人员的男女比例宜按1:1计。男厕宜按每16人设大便器和小便器各1个;女厕宜按每12人设1个大便器。厕所隔间的平面尺寸不宜小于0.90m×1.20m。
3 盥洗室的洗手盆(或盥洗槽水龙头)宜按每10人设1个;
4 厕所宜布置在排风口附近。
3.7.3 生活服务用房应由食品库、配餐间、库房等组成,并应符合下列规定:
1 食品库的面积宜按15d的储存量设计。
2 配餐间应按使用无明火加热电器设计。
3 库房宜设置在邻近管理用房的适中位置。
3.7.4 设备用房一般由通风机房、防化通信值班室、深井泵房、储水间、污泵间、配电间和室外机防护室、柴油电站等组成。其中除室外机防护室和发电机房以外,均应设置在清洁区内,并应符合下列要求:
1 进风机房应设置在清洁区,并与滤毒室相邻,且宜与次要出入口或备用出入口结合设置;排风机房应根据工程的需要设置,并应设置在清洁区内。
2 防化通信值班室的建筑面积不宜小于12m2,并宜设置在进风机房附近。
3 储水间、饮水间宜设置在排风口附近;有条件的工程宜设置深井泵(房)。
4 污泵间宜与厕所(或淋浴室)相邻布置。
5 配电室宜单独设置。
6 中心医院和急救医院应设置固定电站;救护站宜设置移动电站。与主体工程结合设置的固定电站,其控制室宜设置在主体工程的清洁区内。移动电站和固定电站的发电机房及所属的储油间等应设置在染毒区内。柴油电站的使用面积、主要设施以及设置要求等应按相关的设计标准确定。
7 当空调系统设有室外机时,室外机防护室应设置在染毒区,并宜布置在需要空气调节房间附近的,且便于通风的室外(土中)适当位置。室外机防护室应设有独立的进、排风系统和消波设施。独立设置的室外机防护室应设有通往地面的出入口(可采用竖井式),其出入口的大小应能保证设备的进出。当室外机防护室与清洁区相连通时,连通口处应设置密闭通道;当与染毒区相连通时,连通口处宜设置1道密闭门。
3.7.5 口部房间应包括染毒区的扩散室、滤毒室、除尘室、防毒通道(分类厅与清洁区之间的防毒通道和洗消间除外)、密闭通道以及中心医院第二主要出入口的洗消间等。
3.7.6 人防医疗工程内不宜设洗衣房、浴室和太平间等。
3.8 平战结合
3.8.1 中心医院和急救医院宜结合平时的医院设置,救护站宜与平时的医院或使用功能相近的工程相结合设置。
3.8.2 设计中采用的转换措施,必须确保满足人防医疗工程的战时防护要求和战时医疗救护工作需要,并应在规定的转换时限内完成。各封堵口不宜采用构件封堵的做法。工程中口部防护功能的转换措施应在3d内完成;医疗使用功能的转换措施应在15d内完成。
3.8.3 平战结合的人防医疗工程中的下列各项,应在工程施工、安装时一次完成,不得实施转换:
1 现浇的钢筋混凝土和混凝土结构、构件;
2 战时出入口、连通口的防护密闭门、密闭门;
3 战时通风口、柴油机排烟口的防护设施(包括防爆波活门、扩散室和扩散箱);
4 战时使用的给水引入管、排水出户管和防爆波地漏等;
5 手术室、卫生间、盥洗室、洗涤室等房间的固定设备。
3.8.4 固定电站工程及设备宜一次施工、安装到位。移动电站中除柴油发电机组可临战时安装外,其余部分均应一次施工、安装到位。
3.8.5 深井泵房应一次施工、安装到位。
3.8.6 平时作为医院使用的人防医疗工程设计,应符合平时医院相关设计标准的规定。
4 采暖通风与空气调节
4.1 一般规定
4.1.1 人防医疗工程的采暖通风与空调设计,必须确保战时的防护要求,并应满足战时医护人员、伤员在治疗与生活中对空气环境的要求。
4.1.2 平战结合的人防医疗工程平时使用系统设计,应根据其平时功能执行国家现行相关设计标准和规范,且应同时确保战时工程防护功能;战时使用系统设计应满足国家现行人防工程设计标准和规范要求,并应方便平时使用和维护。
4.1.3 平战结合的人防医疗工程,当为方便平时使用和维护而无法满足战时防护要求时,应采取可靠的平战转换措施。
4 采暖通风与空气调节
4.1 一般规定
4.1.1 人防医疗工程的采暖通风与空调设计,必须确保战时的防护要求,并应满足战时医护人员、伤员在治疗与生活中对空气环境的要求。
4.1.2 平战结合的人防医疗工程平时使用系统设计,应根据其平时功能执行国家现行相关设计标准和规范,且应同时确保战时工程防护功能;战时使用系统设计应满足国家现行人防工程设计标准和规范要求,并应方便平时使用和维护。
4.1.3 平战结合的人防医疗工程,当为方便平时使用和维护而无法满足战时防护要求时,应采取可靠的平战转换措施。
4.2 防护通风
4.2.1 人防医疗工程战时应设清洁、滤毒、隔绝三种通风方式。
4.2.2 战时清洁通风时,室内人员新风量标准为15~20m3/(P·h);战时滤毒通风时,室内人员新风量标准为5~7m3/(P·h)。
4.2.3 隔绝通风时,隔绝时间不应小于6h,室内CO2体积浓度不应大于2.0%。
4.2.4 滤毒通风时宜采用全工程超压排风,工程内清洁区的超压值不应小于50Pa,人员主要出入口最小防毒通道的通风换气次数不应小于50h-1,第一密闭区分类厅的通风换气次数不宜小于40h-1。
4.2.5 战时和平时通风时,应根据工程内各类用房的使用要求,设置机械送、排风系统。
4.3 空气调节
4.3.1 人防医疗工程各医疗用房应采用空气调节或其他空气处理技术措施,确保室内温湿度和噪声控制参数满足表4.3.1的规定。
表4.3.1 战时室内空气温湿度及卫生标准
注:表中其他房间为除风机房、水泵间、配电间等设备用房之外的医疗、办公、生活等用房。
4.3.2 空调热湿负荷应由计算确定。
4.3.3 人防医疗工程战时使用的空调系统,应设置有防护的冷热源。
4.3.4 空调系统的加热或采暖热媒宜用热水。当某些房间温湿度需要单独进行控制时,室温调节也可采用电加热方式。
4.3.5 人防医疗工程的空调系统宜根据房间功能、卫生学要求、使用时间等合理分区,并按分区设置独立的空调系统。
4.3.6 手术室的送风换气次数宜取10~15h-1。当工程通风或集中空调系统不能满足手术室内温湿度调节要求时,可单独增设空调机组。中心医院的手术室送风系统应设中效过滤器,中效过滤器应设于系统的正压段。手术室应保持室内微小正压。
4.3.7 第一密闭区的分类厅、急救观察室、诊疗室等房间在清洁通风时宜为空调区域,可引入清洁区的通风空调管道,向房间供冷(热)风以满足房间新风和温湿度调节的需要;相应管道上应分别在染毒区和清洁区各设一道密闭阀门,滤毒和隔绝通风时关闭阀门。
4.3.8 平时和战时清洁通风时,排风房间应采用负压排风,房间排风换气次数宜按表4.3.8确定。当工程清洁通风计算的总排风量大于按人员新风量计算的总进风量时,工程设计总进风量宜按总排风量的1.05~1.10倍确定。
表4.3.8 清洁通风时房间排风换气次数
5 给水排水
5.1 一般规定
5.1.1 人防医疗工程给水排水设计应按工程规模与功能、伤员和医护人员数量、医疗与辅助诊所房间配备的设备及其环境要求等综合考虑,以使系统合理、使用方便、安全可靠。
5.1.2 人防医疗工程的给水排水设计应贯彻平战结合的原则,既要确保战时的防护要求,又要方便平时的使用和维护。
5 给水排水
5.1 一般规定
5.1.1 人防医疗工程给水排水设计应按工程规模与功能、伤员和医护人员数量、医疗与辅助诊所房间配备的设备及其环境要求等综合考虑,以使系统合理、使用方便、安全可靠。
5.1.2 人防医疗工程的给水排水设计应贯彻平战结合的原则,既要确保战时的防护要求,又要方便平时的使用和维护。
5.2 生活给水
5.2.1 人防医疗工程平时用水应由城市市政给水管网供给。
5.2.2 人防医疗工程战时可采用城市市政给水管网供水,有条件时宜采用可靠内水源或构筑有防护的自备外水源供水。内水源应设置在工程的清洁区。
5.2.3 在人防医疗工程的清洁区应设置战时贮水箱(池),贮水量应根据工程战时掩蔽人数、战时用水量标准和贮水时间确定。
5.2.4 贮水箱(池)的贮水时间应根据工程水源情况,按表5.2.4确定。
表5.2.4 战时贮水时间表

5.2.5 贮水箱(池)应无渗漏水,并应有防污染、排污与溢流设施。
5.2.6 战时人员用水量标准应按表5.2.6确定。
表5.2.6 医疗救护工程战时人员用水量标准
5.2.7 中心医院、急救医院应设置开水供应设施,有条件时救护站宜设置开水供应设施。开水供水量标准为1~2L/(人·d),其水量已计入饮用水量中。
5.2.8 技术设备用水量按工艺要求确定。
5.2.9 战时伤员、医护人员生活饮用水、医疗器械消毒用水,其水质应符合国家现行《生活饮用水卫生标准》GB 5749中"小型集中式供水和分散式供水部分水质指标及限值”的要求。
5.2.10 技术设备用水的水质按设备工艺要求确定。
5.2.11 手术室应设置洗手水嘴,并应按每手术台设1~2个洗手水嘴,且宜采用脚踏式或自动感应式水嘴。手术部浴厕淋浴和洗手水嘴用水宜设置加热设施,用水水温为37℃~40℃。
5.2.12 第一密闭区和第二密闭区(清洁区)的给水管道应自贮水箱(池)的出水管(或给水泵出水管)处分别独立设置。
5.2.13 医疗房间或辅助诊疗房间,应按要求设置防污染、易清洁的用水器具。
5.3 排 水
5.3.1 人防医疗工程平时使用时,应按国家现行有关设计标准设置排水和污水处理设施。
5.3.2 人防医疗工程战时宜设置污水处理设施,且宜设置在工程的防护区外。
5.3.3 收集地面排水的地漏,当所接排水管道受冲击波作用时应采用防爆地漏。
5.4 洗 消
5.4.1 人员淋浴洗消人数应按伤员和工作人员总数的5%~10%计算,洗消用水量标准按40L/(人·次)计算。
5.4.2 人员洗消用水的水温为37℃~40℃,选用的加热设备应能在3h内将全部淋浴用水加热至设计温度。
5.4.3 人防医疗工程口部染毒区墙面、地面的冲洗用水量宜按5~10L/(m2·次)计算。在需冲洗部位应设置相应的冲洗栓或冲洗水嘴,并设置相应的收集洗消废水地漏或集水池。洗消废水不得与清洁区排水共用集水池,集水池的压力排水管也应分别设置。
6 电 气
6.1 一般规定
6.1.1 本章适用于供电电压为10kV及以下人防医疗工程的电力、照明等设计。
6.1.2 人防医疗工程的电气设计应做到安全、可靠、适用、合理,且应安装、操作、维护、管理方便。
6 电 气
6.1 一般规定
6.1.1 本章适用于供电电压为10kV及以下人防医疗工程的电力、照明等设计。
6.1.2 人防医疗工程的电气设计应做到安全、可靠、适用、合理,且应安装、操作、维护、管理方便。
6.2 电 源
6.2.1 电力负荷应分别按平时和战时用电负荷的重要性、供电连续性及中断供电后可能造成的损失或影响程度分为一级负荷、二级负荷和三级负荷。
6.2.2 平时电力负荷分级应符合国家现行标准的有关规定。
6.2.3 人防医疗工程战时电力负荷分级应符合表6.2.3的规定。
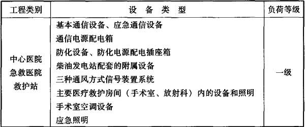
表6.2.3 人防医疗工程战时电力负荷分级

6.2.4 中心医院、急救医院工程战时应有两路电力系统电源,平时须引接到位。救护站工程战时应引接不少于一路电力系统电源。
6.2.5 中心医院、急救医院应设置固定柴油电站,并应符合下列要求:
1 供电容量必须满足战时一级、二级电力负荷的需要,并宜作为区域电站,以满足在低压供电范围内的邻近人防工程的战时一级、二级负荷用电;
2 柴油发电机组台数不应少于2台,单机容量应满足战时一级负荷的用电需要。不设备用机组。
6.2.6 救护站宜设置移动柴油电站。机组容量必须满足战时一级、二级负荷的需要。机组台数宜设置1台,机组容量不宜超过120kW。机组的富裕容量宜作为区域电源,供给邻近人防工程的战时一级、二级负荷用电。
6.2.7 战时不允许停电的特殊医疗设备应配置UPS应急电源装置。UPS的蓄电池组应为密封式蓄电池组,其应急供电时间不应小于10min。
6.3 配 电
6.3.1 中心医院、急救医院的电力系统电源应引入柴油电站控制室内,并进行内外电源转换。宜在柴油电站控制室内分别对平时、战时的各级负荷配电。
6.3.2 救护站应在清洁区(第二密闭区)设置配电间,配电间应贴邻移动柴油电站机房。在配电间内设置内、外电源的配电总柜(箱),分别对平时、战时的各级负荷配电。
6.3.3 战时各级负荷供电应符合下列要求:
1 战时一级负荷,应采取双电源、双回路末端负荷侧自动切换;
2 战时二级负荷,宜采取双电源、电源侧切换,专用回路供电;
3 战时三级负荷,应采取电源供电;当由柴油电站供电时,应能自动或手动切除。
6.3.4 供电系统设计应符合下列要求:
1 电力系统电源和柴油发电机组应分列运行;
2 医疗设备应按负荷等级各有独立的配电系统;
3 放射科、检验科、功能检查室等部门的医疗设备电源,应分别设置切断电源的开关电器。
4 通信、防灾报警、照明、动力等应各有独立的配电系统;
5 不同等级的电力负荷应各有独立的配电回路;
6 柴油发电机组控制屏至用电设备之间的配电级数不宜超过三级。
7 多台单相用电设备、两相医用射线设备,电源应接于不同相序上,三相负荷宜平衡。
6.3.5 对第一密闭区范围内的动力、照明负荷除在第一密闭区内设置控制箱外,还应在第二密闭区值班室内设置集中监控装置。
6.3.6 人防医疗救护工程内的各种动力配电箱、照明箱、控制箱。不得在外墙、临空墙、防护密闭隔墙、密闭隔墙上嵌墙暗装。若必须设置时,应采取挂墙式明装。
6.3.7 中心医院、急救医院的固定柴油电站平时应全部安装到位。可兼作平时应急电源。
6.3.8 救护站移动柴油电站中的柴油发电机组、贮水箱、贮油桶、柴油机排风集气罩、排烟管、人员洗消贮水箱等平时均可不安装,但应在30d转换时限内完成安装和调试。
6.4 信号装置
6.4.1 应在人防医疗工程内设置三种通风方式信号装置系统,并应符合下列规定:
1 三种通风方式的声光信号控制箱应设置在防化通信值班室内。声光和音响装置应采用集中控制或自动控制。
2 战时进风机室、排风机室、防化通信值班室、值班室、柴油发电机房、电站控制室、配电室、人员出入口(包括连通口)最里一道密闭门内侧和其他需要设置的地方,应设置显示三种通风方式的声光信号箱。红色灯光表示隔绝式,黄色灯光表示滤毒式,绿色灯光表示清洁式,并应加注文字标识。
6.4.2 应在下列位置设置有防护能力的音响信号按钮:
1 应在第一密闭区战时人员主要出入口第一防毒通道的防护密闭门外侧,设置有防护能力的音响信号按钮,音响信号应设置在第一密闭区防毒通道密闭门内侧的门框墙上部。
2 由第一密闭区(分类厅)进入到第二密闭区,应在第二防毒通道的第一道密闭门外侧设置音响信号按钮,音响信号应设置在第二密闭区的防化通信值班室内。
3 应在第二密闭区战时人员主要出入口防毒通道的防护密闭门外侧,设置有防护能力的音响信号按钮,音响信号应设置在第二密闭区的防化通信值班室内。
6.4.3 病房区宜设置护理呼应信号系统,护理呼应信号系统应按护理分区及医护责任体系划分成若干信号管理单元,各管理单元的呼叫主机应设在医护办公室内。
6.4.4 中心医院、急救医院工程病房的护理呼应信号系统功能应符合下列要求:
1 应随时接受患者呼叫,准确显示呼叫患者床位号或房间号;
2 当患者呼叫时,医护办公室应有明显的声光提示,病房门口应有光提示,走廊宜设置提示显示屏;
3 护理呼应信号系统应允许多路同时呼叫,对呼叫者逐一记忆、显示,检索可查;
4 护理呼应信号系统应有特别患者优先呼叫权;
5 病房卫生间或公共卫生间厕所的呼叫,应在主机处有紧急呼叫提示;
6 对医务人员未作临床处置的患者呼叫,其提示信号应持续保留;
7 重症隔离病房或重症监护病房宜具备现场图像显示功能,并可在医护办公室对分机呼叫复位、清除;
8 护理呼应信号系统宜具有护理信息自动记录的功能。
6.4.5 救护站病房的护理呼应信号系统功能应符合本标准第6.4.4条的第1、2、4、5、6款的规定。
6.5 线路敷设
6.5.1 进、出人防医疗工程的动力、照明线路,应采用电缆或护套线。
6.5.2 人防医疗工程的电源线路应采用铜材质线缆。
6.5.3 穿过外墙、临空墙、防护密闭隔墙和密闭隔墙各类线缆的保护管和预埋备用管等,应选用管壁厚度不小于2.5mm的热镀锌钢管。热镀锌钢管的敷设应符合防护密闭要求。
6.5.4 穿过临空墙、防护密闭隔墙、密闭隔墙的各类线缆,除平时有要求外,可不做密闭处理,临战时应采取防护密闭或密闭封堵措施,并应在30d转换时限内完成。
6.5.5 各人员出入口和连通口的防护密闭门门框墙、密闭门门框墙上均应预埋供强电、弱电使用的备用管。备用管每处不应少于6根,管径为50~80mm。备用管的敷设应符合防护密闭要求。
6.5.6 室外埋地直接进出人防医疗工程内的强电和弱电线路,应分别设置强电和弱电防爆波电缆井。防爆波电缆井进出线缆处应预埋4~6根备用管。
6.6 照 明
6.6.1 人防医疗工程宜按医疗功能分区设置照明配电箱。其中第一密闭区、第二密闭区应分别设置照明配电箱。
6.6.2 人防医疗工程平时和战时的照明均应设置正常照明,下列场所还应设置应急照明:
1 手术室、麻醉药械室、无菌器械敷料室、柴油电站控制室等房间应设安全照明。安全照明的照度不应低于正常照明的照度值。
2 分类厅、急救观察室、诊疗室、放射科、检验科、功能检查室、药房、血库、中心供应室、重症监护室、重症隔离室、医护办公室、计算机房、防化通信值班室、电话总机室、柴油电站等房间应设备用照明。备用照明的照度不应低于一般照明照度值的15%。
3 分类厅、公共通道、防毒通道、密闭通道、人员出入口通道(含楼梯间)等应设疏散照明。疏散照明的地面最低照度值不低于5Lx。
6.6.3 人防医疗工程战时照明的照度标准值,可按表6.6.3确定。
表6.6.3 人防医疗工程战时照明的照度标准值
注:Lx为照度标准值;UGR为统一眩光值;Ra为显色指数。
6.6.4 人防医疗工程防化通信值班室内应设置一个专供防化设备使用的防化电源配电插座箱,内设AC 380V16A三相四孔插座、断路器各1个和AC 220V10A单相三孔插座7个。
6.6.5 医疗救护、办公、病房、设备房间内,宜设置一定数量的AC 220V10A单相二孔带三孔插座。
6.6.6 防化器材储藏室应设置AC 220V10A单相二孔带三孔插座1个。
6.6.7 在人员集中的场所(如分类厅、观察室)以及重要的医疗设备房间(如手术室、医护值班室)战时应设置手提式应急照明灯具。
6.6.8 从防护区内引到非防护区的照明电源,当共用一个电源回路时,应在防护密闭门内侧、临战封堵处内侧设置短路保护装置,或对非防护区的灯具设置单独回路供电。
6.6.9 战时各主要出入口防护密闭门外直至地面的通道(含救护车道)照明电源,不得只使用电力系统电源,应由防护单元内人防电源柜(箱)供电。
6.7 接 地
6.7.1 人防医疗工程应采用TN-S系统接地型式。
6.7.2 除对接地有特殊要求的医疗设备外,人防医疗工程宜采用一个共用接地系统,其接地电阻值应按其中最小值确定。
6.7.3 人防医疗工程内的下列导电部分应做等电位连接:
1 保护接地干线;
2 电气装置人工接地极的接地干线或总接地端子;
3 室内的金属管道,如通风管、给水管、排水管、电线管;
4 室内医疗救护设备、电气设备、电子设备仪器的金属外壳;
5 建筑物结构中的金属构件、防护密闭门、密闭门、防爆波活门的金属门框等:
6 电缆金属外护层。
6.7.4 接地装置应利用工程结构钢筋和桩基内钢筋作自然接地体。当接地电阻值不能满足要求时,宜在室外增设人工接地体装置。
6.7.5 安装高度低于2.4m或Ⅰ类照明灯具应增设PE专用保护线。
6.7.6 人防医疗工程医疗场所的安全防护应符合国家现行标准的有关规定。
6.8 通 信
6.8.1 人防医疗工程应设置与所在地人防指挥机关相互联络的直线或专线电话,并应设置基本通信设备、应急通信设备。电话可设置在医疗总值班室或防化通信值班室内。
6.8.2 人防医疗工程内应设置电话交换总机,并应在办公、医疗、病房、防化通信值班室、配电间、电站、通风机室等各房间内设置电话分机。
6.8.3 人防医疗工程的通信电源宜设置在防化通信值班室内,并设置一个专供战时基本通信设备、应急通信设备使用的电源配电箱,箱内设有1个AC 380V20A断路器、3个AC 220V16A断路器、3个AC 220V10A单相二孔带三孔插座。
6.8.4 人防医疗工程中通信设备电源最小容量应符合表6.8.4中的要求。
表6.8.4 人防医疗工程中通信设备的电源最小容量
| 序号 | 工程类别 | 电源容量(kW) |
| 1 | 中心医院、急救医院 | 5 |
| 2 | 救护站 | 3 |
6.8.5 中心医院、急救医院工程应设置火灾自动报警系统。
6.8.6 中心医院、急救医院内宜设置公共广播系统,日常广播与应急广播宜合用一套系统。
附录A 房间最小使用面积及主要设施
A.0.1 中心医院的房间最小使用面积及主要设施宜按表A.0.1确定。
表A.0.1 中心医院的房间最小使用面积及主要设施



A.0.2 急救医院的房间最小使用面积及主要设施宜按表A.0.2确定。
表A.0.2 急救医院房间最小使用面积及主要设施


A.0.3 救护站的房间最小使用面积及主要设施宜按表A.0.3确定。
表A.0.3 救护站房间最小使用面积及主要设施


本标准用词说明
1 为便于在执行本标准条文时区别对待,对要求严格程度不同的用词说明如下:
1)表示很严格,非这样做不可的:
正面词采用"必须”,反面词采用"严禁”;
2)表示严格,在正常情况均应这样做的:
正面词采用"应”,反面词采用"不应”或"不得”;
3)表示允许稍有选择,在条件许可时首先应这样做的:
正面词采用"宜”,反面词采用"不宜”。
4)表示有选择,在一定条件下可以这样做的,采用"可”。
2 条文中指明应按其他有关标准执行的写法为:"应符合……的规定”或"应按……执行”。
中华人民共和国行业标准
人民防空医疗救护工程设计标准
RFJ 005-2011
条文说明
1 总 则
1.0.1 现代化城市一旦遭到核袭击或大规模的空袭(包括强烈地震),会产生大量伤员,并且会造成地面建筑的倒塌、燃烧,油库起火,道路堵塞,电源、水源中断,食品、药品及生活必需品短缺,城市医疗机构瘫痪等。此时,只有具备预定防护能力的人防医疗工程,才能够承担起对伤员的医疗救治任务。然而战时医疗机构在医治对象、伤情特点、医疗环境等诸多方面,都与平时医院不同。为使人防医疗工程在确保战时防护安全条件下,满足战时医疗救护工作的需要,依据国家国防动员委员会发布的[2003]8号文件《人民防空工程战术技术要求》制定了本设计标准。
1.0.2 本标准的适用范围如下:按防护类别包括甲类人防医疗工程和乙类人防医疗工程;按构筑类型包括战时用作人防医疗工程的坑道工程、地道工程、单建掘开式工程和防空地下室。
1.0.4 在常规武器空袭中,伤员的伤类一般为火器伤、烧伤、爆震伤和挤压伤等;在核袭击中,伤员不仅有烧伤、冲击伤、放射病的单一伤,还会有放、烧、冲等复合伤及放射性物质沾染;在生化武器袭击中,伤类、伤情亦相当复杂。不同武器袭击,产生的伤员伤类、伤情不尽相同,治疗要求各异。但是,由于核武器伤员的伤情较常规武器的伤情复杂,而且伤员突然发生量大。当适应了核伤员的救治需要后,其他伤员的救治也就容易解决。因此,对于甲类人防医疗工程设计,应该是常规战伤员与核伤员兼顾,并以抢救核伤员为主。
为了充分发挥医疗设施的作用,合理配备医疗设备,满足战时的不同要求,根据伤情特点人防医疗工程划分为三个等级,其战时任务和救治范围如下:
1 救护站:
1)战时任务:
①对伤员进行分类、收容、洗消,填写伤票、留治者使用野战病历、组织后送。
②对伤员实施紧急救治和补充急救。
③隔离治疗传染病员。
④留治观察暂不宜后送的危重伤员。
⑤门诊治疗一周内能够治愈的轻伤员。
2)救治范围:
①对危重伤员施行外科处置,如血管结扎,气管切开,导尿或膀胱穿刺排尿,开放性气胸包扎封闭或胸壁缝合,张力性气胸穿刺排气。
②采取输液、输血等综合措施,积极防治休克。
③清创手术。
④对有严重循环障碍的肢体挤压伤,做筋膜切开减压手术。
⑤对仅有少量软组织相连的肢体离断伤,做伤部截肢术。
⑥补充纠正不正确的包扎、固定,必要时更换敷料和改用制式夹板。
⑦对烧伤伤员应用药物治疗和保护创面,对污染严重的创面可进行必需的清洗。
⑧对化学武器伤员进行补充急救和除毒。
⑨对超沾染控制值的伤员进行洗消,对有放射性损伤者及早使用抗辐射药。
⑩对重伤员使用抗生素。
⑪对战前没有注射破伤风类毒素伤员,注射破伤风抗毒素。
2 急救医院:
1)战时任务:
①对伤员进行分类、收容、洗消、填写伤票、留治者使用野战病历、组织后送。
②对伤员实施早期治疗。
③隔离治疗传染病员。
④留治观察暂不宜后送的危重伤员。
⑤门诊治疗二周内能治愈的轻伤员。
2)救治范围:除包括救护站的救治范围外,还有:
①对大血管伤进行修补或吻合手术,头部伤进行开颅减压和必要时清除颅内血肿。
②对疑有腹部脏器伤者进行剖腹探查,对损伤的脏器进行修补、吻合、造瘘或切除等手术。
③对爆震伤、复合伤、多部位伤早期明确诊断,并根据主要伤害,给予必要的治疗。
3 中心医院:
1)战时任务:
①对伤员进行分类、收容、洗消、填写伤票、留治者使用野战病历、组织后送。
②对伤员实施早期治疗和部分专科治疗。
③隔离治疗传染病员。
④留治观察暂不宜后送的危重伤员。
⑤门诊治疗二周内能治愈的轻伤员。
2)救治范围:除包括急救医院的救治范围外,还有:对部分颅脑伤、胸部伤、四肢伤、烧伤、冲击伤、放射病、毒剂伤和各种复合伤等,进行较完善的医疗处理和专科治疗。
1.0.5 本条文仅规定了人防医疗工程所特有的设计要求,为了保证其战时的防护安全,设计时还需分别执行现行国家标准《人民防空工程设计规范》GB 50225或《人民防空地下室设计规范》GB 50038,并应符合其他相关国家标准和行业标准的规定。
2 术 语
2.0.2、2.0.3 当今世界核威胁依然存在,但是我国地域辽阔,各地之间的核威胁环境差异明显。因此,国家按照其空袭威胁环境的不同,将人防工程(包括人防医疗工程)划分为甲、乙两类,并规定:甲类人防工程抗常规武器、生化武器和核武器袭击;乙类人防工程抗常规武器和生化武器袭击,不考虑抗核武器袭击。
2.0.4 防护区系指人防医疗工程中防护密闭门和防爆波活门以内的,爆炸空气冲击波不能自由传播的区域。人防医疗工程的防护区包括染毒区、第一密闭区和第二密闭区(即清洁区)等。
2.0.5 染毒区系指防护密闭门和防爆波活门以内,最里面一道密闭门以外(其中第一密闭区除外)的满足防爆波要求,但战时有可能染毒或辐射超标的区域。人防医疗工程中的扩散室、密闭通道、防毒通道、滤毒室、除尘室以及中心医院第二主要出入口的洗消间等均属于染毒区。
注:"防爆波”对于甲类人防医疗工程系指对核爆炸和常规武器爆炸所形成的空气冲击波及土中压缩波的防护;对于乙类人防医疗工程系指对常规武器爆炸形成的空气冲击波及土中压缩波的防护。
2.0.6 第一密闭区位于人防医疗工程主要出入口的第一防毒通道与清洁区之间,包括分类急救部及该部与清洁区之间的第二防毒通道、洗消间。第一密闭区应该满足防爆波和防辐射要求,但战时有可能轻微染毒。
注:"防辐射”对于甲类人防医疗工程系指对核爆炸产生的热辐射、早期核辐射以及战时火灾的防护;对于乙类人防医疗工程系指对战时火灾的防护。
2.0.7 文中的"具有集体防护功能”系指具有能够保障未使用个人防护器材的人员,免受化学毒剂、生物战剂及放射性灰尘等伤害的防护功能。因此,清洁区应满足防爆波、防辐射和防毒剂等各项防护要求。清洁区是人防医疗工程中实施急救、收治伤员和医务人员休息的主要场所。医疗机构中的医技部、手术部、护理单元以及大多数的保障用房等均应设置在清洁区内。
注:"防毒剂”对于甲类人防医疗工程系指对化学毒剂、生物战剂和放射性灰尘的防护;对于乙类人防医疗工程系指对化学毒剂和生物战剂的防护。
2.0.8 分类急救部是战时实施医疗救护工作的一个重要环节,其工作好坏将直接影响到整个医疗机构工作的进行。分类急救部(包括分类厅及所属的急救观察室、诊疗室等)位于第一密闭区,战时在室外染毒情况下有可能轻微染毒。随着室外条件以及通风方式的不同,分类急救部的工作状态有所不同(详见第3.3节条文说明)。
2.0.9 医技部是人防医疗工程中的辅助医疗部分,一般包括放射科、检验科、血库、药房、中心供应室、功能检查室等。
2.0.10 手术部是人防医疗工程中进行手术治疗的部分,一般包括手术室、无菌敷料器械室、麻醉药械室、医护办公室、更衣浴厕室、污物室、石膏室等。
2.0.11 护理单元一般包括病房、医护值班室、治疗室、厕所、盥洗室等。按照专科划分有外科护理单元、烧伤科护理单元和内科护理单元等。
2.0.13 室外机防护室是为保障分体式空调机的战时正常运转,使其室外机不会被爆炸冲击波破坏,而设置的专用房间。室外机防护室设计与移动电站相似,防护室不仅应有足够强度的结构,且应设有独立的进、排风系统以及相应的通风口防护设施。
3 建 筑
3.1 一般规定
3.1.1 在大规模空袭(尤其是核袭击)之后,会在短时间内造成大量伤员急待抢救和治疗。因此,人防医疗工程应尽量设置在交通方便、地面开阔的地方,以便在主要出入口附近的地面设置伤病员分类场,对伤病员进行初步检测和分类。
3.1.4 本标准是按照在符合现行《人民防空工程战术技术要求》(2003年)规定的床位数量、人员总数以及有效面积的前提下,本着使各级人防医疗工程能够尽量接受较大的日伤员通过量的原则,在经过综合研究、反复比对之后,确定的各部门具体技术指标。
战时的医疗救护工作是需要经过分类、诊断、治疗、护理等多个环节完成的。所以,人防医疗工程与使用功能简单的人员掩蔽、物资储存等工程不同,为了完成其医疗救护任务,必须由多个部门组成。如果按照面积大小,把一个功能健全的人防医疗工程机械地划分为若干个防护单元,将无法体现建筑功能的完整性。由于每个防护单元的使用功能并不完整,战时无法独立地完成医疗救护任务。因此,对于掘开式人防医疗工程,本标准未按照划分防护单元编写。但需要强调,为了保障掘开式人防医疗工程的生存概率,应该严格控制人防医疗工程的规模(主要指防护区建筑面积)。
3.1.5 由于战时伤员集中,室外可能染毒,医疗救护工作必须按照分类、急救和诊断、治疗、护理等程序进行。因此,严格划分染毒区、第一密闭区和第二密闭区(清洁区),是保障医疗工作正常进行和人员防护安全的基本条件。本条为强制性条文,必须严格执行。
3.1.6 虽然第一密闭区战时有可能轻微染毒,但因空袭时该区域内有人员停留,故与第二密闭区相同,应满足防辐射要求。
3.1.8 通行担架的内部通道净宽不宜小于1.80m是从战时使用(走廊未设候诊人员空间)需要确定的,平战结合的人防医疗工程应符合平时医院建筑设计规范的相关规定。
3.1.9 为了使战时易染毒的房间和医疗房间做到"便于清扫、冲洗”,不仅在选材时应该满足要求外,建议其室内的阴阳角宜做成圆角,踢脚板、墙裙宜与墙面平。
3 建 筑
3.1 一般规定
3.1.1 在大规模空袭(尤其是核袭击)之后,会在短时间内造成大量伤员急待抢救和治疗。因此,人防医疗工程应尽量设置在交通方便、地面开阔的地方,以便在主要出入口附近的地面设置伤病员分类场,对伤病员进行初步检测和分类。
3.1.4 本标准是按照在符合现行《人民防空工程战术技术要求》(2003年)规定的床位数量、人员总数以及有效面积的前提下,本着使各级人防医疗工程能够尽量接受较大的日伤员通过量的原则,在经过综合研究、反复比对之后,确定的各部门具体技术指标。
战时的医疗救护工作是需要经过分类、诊断、治疗、护理等多个环节完成的。所以,人防医疗工程与使用功能简单的人员掩蔽、物资储存等工程不同,为了完成其医疗救护任务,必须由多个部门组成。如果按照面积大小,把一个功能健全的人防医疗工程机械地划分为若干个防护单元,将无法体现建筑功能的完整性。由于每个防护单元的使用功能并不完整,战时无法独立地完成医疗救护任务。因此,对于掘开式人防医疗工程,本标准未按照划分防护单元编写。但需要强调,为了保障掘开式人防医疗工程的生存概率,应该严格控制人防医疗工程的规模(主要指防护区建筑面积)。
3.1.5 由于战时伤员集中,室外可能染毒,医疗救护工作必须按照分类、急救和诊断、治疗、护理等程序进行。因此,严格划分染毒区、第一密闭区和第二密闭区(清洁区),是保障医疗工作正常进行和人员防护安全的基本条件。本条为强制性条文,必须严格执行。
3.1.6 虽然第一密闭区战时有可能轻微染毒,但因空袭时该区域内有人员停留,故与第二密闭区相同,应满足防辐射要求。
3.1.8 通行担架的内部通道净宽不宜小于1.80m是从战时使用(走廊未设候诊人员空间)需要确定的,平战结合的人防医疗工程应符合平时医院建筑设计规范的相关规定。
3.1.9 为了使战时易染毒的房间和医疗房间做到"便于清扫、冲洗”,不仅在选材时应该满足要求外,建议其室内的阴阳角宜做成圆角,踢脚板、墙裙宜与墙面平。
3.2 出入口和染毒区
3.2.1 考虑到中心医院的重要性以及其战时的工作量,故要求中心医院应设置2个主要出入口。主要出入口应该是空袭后进出有保障的出入口,并应设有洗消设施。其中第一主要出入口应按担架通行口设计,第二主要出入口可按人员通行口设计。出入口的设置事关人防医疗工程在空袭后能否使用,故本条为强制性条文,必须严格执行。
3.2.2 战时属于特殊时期,参考国外有关规范将主要出入口坡道的坡度放宽至不得大于15%。
3.2.5 与进风口结合设置的出入口应该设置滤毒室,通风量较大的进风口还需设除尘室,其房间布置可参考图1。

图1 进风口部的房间关系
框图之间实线代表相通;虚线代表风管穿越;
MH-防爆波活门;FM-防护密闭门;M-密闭门
3.3 第一密闭区
第一密闭区中的分类急救部系战时对伤员进行收容分类、放射性沾染剂量探测、局部洗消、处置、更换敷料等补充急救和应急处理的场所。分类急救部战时有可能轻微染毒,故其工作状态随着室外条件和通风方式有所不同:①在清洁通风条件下(室内、外均未染毒),该部可以正常地开展对伤员实施分类和紧急救治等工作;②由清洁通风转为隔绝防护后(室外已染毒,室内尚未染毒),应立即停止接收新伤员,可以继续实施紧急救治工作;③在滤毒通风条件下(室外已染毒),因分类厅内不断通风换气,允许室外伤员进入。但由于未经洗消的人员进入,分类厅可能处于轻度染毒。为使分类厅能够满足换气次数要求,应关闭急救观察室、诊疗室等相应房间。而且该部的工作应集中在分类厅中进行。厅内的医务工作人员需要在采取必要的个人防护措施条件下(如佩戴防毒面具),进行一些短时间能够完成的紧急救治工作。此时,应以分类工作为主,即将伤情允许洗消的伤员,经洗消后进入清洁区;将救治范围以外的伤员迅速转院;④当由滤毒通风需要转为隔绝防护时,如果厅内已经染毒,其中的大部分人员应该迅速撤离,停止一切工作。
1 分类厅的设置。鉴于分类急救部的任务,分类厅应配有可移动的X线机、辐射探测仪、敷料桶等设备。依据过去战争中的军队卫生勤务工作经验,通常是将伤员分批运送到医院进行救治。考虑到战时交通的困难情况,每批伤员一般为20~30人。分类厅的使用面积由四个部分组成,包括卧式伤员面积(25%伤员数×2.5m2/人)、坐式伤员面积(75%伤员数×1.0m2/人)、医护工作人员面积(医生2人、护士4人、担架工4人,按1.0m2/人)以及活动面积(5.0m2)。为了满足在滤毒通风时的换气次数(40h-1)要求,在满足战时使用的前提下,分类厅的容积不宜过大。
2 急救观察室的设置。急救观察室由急救和抗休克两个部分组成。
(1)急救部分是为危重伤员做紧急手术或做门诊处置的场所。一般设有1~2张简易手术床、治疗药械柜、紫外线消毒灯、应急照明电源、侧照灯等,其使用面积不小于16m2为宜。
(2)抗休克部分是对危重伤员和当时不宜洗消的休克伤员进行输液、输血、吸氧等紧急救治的场所。伤员病情一旦缓解后,立即转入第二密闭区(清洁区)或组织后送。抗休克部分的面积与休克床的数量有关(休克床使用面积按6.0m2/床)。依据原标准(即1995年版)条文说明及其附录等相关资料,休克床的数量与医疗机构能够承受的日伤员通过量相关。休克床的数量可按下式计算:

式中:日伤员通过量与手术部的手术台数量密切相关,详见本标准第3.5节手术部的条文说明;
休克发生率:可按20%;
休克床每日周转次数:可按6~8次(即每例休克纠正时间为3~4h)。
3.4 医技部
各级人防医疗工程的医技部均应设置不同要求的放射科、检验科、血库、药库、中心供应室、功能检查室。
1 放射科只对伤员做X射线诊断,不考虑放射线治疗。
2 检验科主要对人体血液、体液、排泄物等标本进行检验。
3 血库以战前储备血液和血桨为主,并宜设在检验科附近,但要保证血库不受污染。急救医院和救护站血库的医护人员由检验科的化验员兼任。
4 药房应储备足够的战救药材。中心医院、急救医院应配备一套简易制药设备,必要时生产一定量的生理盐水以及部分液状的内服和外用药等。
5 中心供应室是部分医疗器械、器具、部分敷料等进行洗涤、消毒、储存和发放的部门。库房是无菌的,应设有紫外线消毒灯。
6 功能检查室主要对伤员进行心电图和B超检查。
医技部各科室房间关系可参考图2。

图2 医技部房间关系示意图
框图之间的实线代表房间相通(未注明者为普通门)
M-密闭门;C-传递窗
3.5 手术部
手术部由手术室、洗手室、麻醉器械室、无菌器械敷料室、医护办公室、男女更衣浴厕室、污物间、清洗室、换鞋处、石膏室等组成。手术中的敷料考虑一次性使用,医疗器械由中心供应室集中进行消毒供应,故手术部不单独设消毒间和非消毒器械敷料室。
依据原标准的条文说明及附录等相关资料,手术台数量与日伤员通过量密切相关。各级人防医疗工程战时能够承受的日伤员通过量可按下式计算:

式中:手术台数量:按本标准附录A确定;
日工作时间:可按每昼夜20h;
每例手术平均时间和手术率:可按表1确定。
表1 每例手术平均时间和手术率
| 名称 | 中心医院 | 急救医院 | 救护站 |
| 每例手术平均时间(min) | 60 | 50 | 30 |
| 手术率(%) | 25 | 20 | 15 |
手术部房间关系可参考图3。
一般一张手术台在10m2面积内即可展开工作。但为了工作方便,每台手术台的使用面积宜为14~16m2。

图3 手术部房间关系示意图
3.6 护理单元
护理单元系各级人防医疗工程病房区的基本单元。根据早期救治要求,救护站的伤员属通过性治疗。故救护站只设外科护理单元,必要时设危重伤员观察室和传染隔离室。中心医院和急救医院应设置外科护理单元、烧伤护理单元及部分内科、传染隔离室。鉴于以上情况,护理单元按以下要求设置。
1 根据地面医院的经验,外科病房一般按每一护理单元50床设计;烧伤病房一般按每一护理单元20~30床设计。限于战时的条件,中心医院的外科护理单元和烧伤护理单元的床位数量均有所突破。
2 病房宜采用标准床,每张病床占用面积应按4.50~6.00m2考虑。
3 人防医疗工程一般不考虑设置轻度烧伤病房;中度烧伤病人的创面治疗温度要求为30℃~40℃,相对湿度为40%~60%,为满足病员治疗要求,一般采用电能局部加温除湿措施。
为防止病菌交叉感染,烧伤病房不考虑使用循环风。
依据原标准(即1995年版)条文说明及其附录等相关资料,外科护理单元的床位数(即手术后需留治的床位数量)取决于昼夜手术量和手术留治率。外科护床位数可按下式计算:

式中:手术留治率(%):中心医院按40~60;急救医院按25;救护站按5~10;
日工作时间和每例手术平均时间见本规范第3.5节说明。
外科护理单元的房间关系可参考图4:

图4 外科护理单元房间关系示意图
3.7 保障用房
3.7.4 就目前看来,尤其是地下水短缺的地区,采用分体式空调机调节室内温度的做法比较容易实现。为了保证空调室外机战时能够正常运转,必须设置室外机防护室。与移动电站的做法十分相似,室外机防护室应该满足防爆波要求,需要必要的空间,且需要设置独立的进、排风系统和通风口防护设施。
3.8 平战结合
3.8.1 人防医疗工程的平战转换不仅包括防护功能转换,而且包括使用功能转换的问题。而当前在修建人防医疗工程中遇到的最为棘手的问题是,平时的地下车库战时如何转换为医疗救护工程。鉴于两者之间的使用功能差距太大,并考虑到人防医疗工程的规模及重要性,故适当区别规定为"不得”、"不宜”与地下车库相结合。另外为了保证转换措施的可行性以及适当降低临战时的转换工作量,对于防护密闭要求较高的部位(如钢筋混凝土墙)以及具有固定设施的房间(如厕所)等,做了必要的限制性规定。
3.8.3 为使战时防护容易落实,本条对平战转换的内容作了必要的限制,本条为强制性条文,必须严格执行。
4 采暖通风与空气调节
4.1 一般规定
4.1.1 人防医疗工程的采暖通风与空调系统设计,首先必须确保战时的防护要求,这主要是指应确保工程战时防核武器、常规武器爆炸冲击波,以及防化学、生物武器袭击要求。同时为保证医疗救护工程战时能正常发挥其作用,工程需设置采暖通风与空气调节系统,用以满足内部人员生活和医治环境的需要。因此,进行采暖通风与空调系统设计时,在保证工程战时防护功能前提下,还要满足工程平时和战时的使用功能要求,其具体做法应分别执行现行国家标准《人民防空工程设计规范》GB 50225和《人民防空地下室设计规范》GB 50038的有关规定。
4.1.3 新建人防医疗工程一般都要考虑平战结合使用问题,为减少临战时转换的工作量,在系统设置上要尽量做到平时和战时功能一致或相近。在考虑临战前的平战转换措施时,应满足相关规范的规定。平战结合的人防医疗工程平时功能设计,应执行国家现行相关规范。平时使用的工程,应按国家有关消防设计规范进行消防设计,战时可不考虑消防。
4 采暖通风与空气调节
4.1 一般规定
4.1.1 人防医疗工程的采暖通风与空调系统设计,首先必须确保战时的防护要求,这主要是指应确保工程战时防核武器、常规武器爆炸冲击波,以及防化学、生物武器袭击要求。同时为保证医疗救护工程战时能正常发挥其作用,工程需设置采暖通风与空气调节系统,用以满足内部人员生活和医治环境的需要。因此,进行采暖通风与空调系统设计时,在保证工程战时防护功能前提下,还要满足工程平时和战时的使用功能要求,其具体做法应分别执行现行国家标准《人民防空工程设计规范》GB 50225和《人民防空地下室设计规范》GB 50038的有关规定。
4.1.3 新建人防医疗工程一般都要考虑平战结合使用问题,为减少临战时转换的工作量,在系统设置上要尽量做到平时和战时功能一致或相近。在考虑临战前的平战转换措施时,应满足相关规范的规定。平战结合的人防医疗工程平时功能设计,应执行国家现行相关规范。平时使用的工程,应按国家有关消防设计规范进行消防设计,战时可不考虑消防。
4.2 防护通风
4.2.1 根据《人民防空工程战术技术要求》,人防医疗工程战时应设清洁式、滤毒式和隔绝式三种通风方式。
清洁式通风是指战时室外空气未受污染时所进行的通风。进风系统按清洁式通风时每人的新风量标准把室外空气引入到工程内部来。对产生有害气体和污秽气体的房间(如暗室、洗涤消毒室、厕所等)采用排风系统把污浊空气直接排出室外。
滤毒式通风是指当遭受核武器或化学、生物武器袭击时,室外空气已染毒情况下,室外空气经过滤毒设备滤毒后引入室内的通风方式。
隔绝式通风是指当工程外大面积起火,CO、CO2气体浓度较高,因过滤吸收器不能防御燃烧气体,或敌方使用毒剂种类未查明、毒剂浓度较高时,或过滤吸收器失效时,工程采用内、外完全隔绝的方式进行防护,工程内部空气采用内循环的一种通风方式。
战时三种通风方式的具体设置要求和方式见有关规范。本条为强制性条文。
4.2.2 根据《人民防空工程战术技术要求》制定的新风量标准,战时滤毒通风室内人员新风量标准的下限值略有提高。在进行具体工程设计时,建议取较大值。在确定滤毒通风的进风量时,不仅要计算人员所需新风量,还要计算保持工程内超压所需的新风量,设计风量取二者的较大值,具体计算方法见现行国家标准《人民防空工程设计规范》GB 50225和《人民防空地下室设计规范》GB 50038。
4.2.3 根据现行国家标准《人民防空工程设计规范》GB 50225和《人民防空地下室设计规范》GB 50038,将CO2体积浓度由原标准的1.5%修订为2.0%。
4.2.4 在滤毒通风时,为确保室外染毒空气不渗漏到工程内部,工程应尽可能采用全工程超压排风,只有在工程不具备条件,无法实现全工程超压时,才采用局部超压方式。根据现行国家标准《人民防空工程设计规范》GB 50225和《人民防空地下室设计规范》GB 50038的规定,工程内清洁区超压值修订为不小于50Pa,人员主要出入口最小防毒通道的换气次数修订为不小于50h-1。值得注意的是,当中心医院不止一个人员出入口且不止一个防毒通道时,在计算滤毒通风的总进风量时,应考虑所有这些防毒通道同时满足其换气次数要求时所需的排风量。
本标准对第一密闭区分类厅的通风换气次数提出了要求,主要是考虑到分类厅属于轻微染毒区,医护人员和伤员在此停留时间较长,必须通过通风换气的方式把此处的毒剂浓度控制在安全浓度之下。由于分类厅的排风量较大,如果分类厅的排风都通过防毒通道排出,将导致防毒通道内风速过大。在满足防毒通道通风换气次数的条件下,分类厅的排风可直接通过扩散室排出。
4.3 空气调节
4.3.1 表4.3.1是参考《人民防空工程战术技术要求》、《人民防空工程设计规范》GB 50225、《人民防空地下室设计规范》GB 50038以及《全国民用建筑工程设计技术措施/暖通空调·动力》等制定的。
4.3.2 人防医疗工程的空调热湿负荷应根据有关规范和设计手册的计算方法通过计算确定。各空调房间(或区域)的得热量,一般包括围护结构传热量、人体散热量、照明散热量、设备散热量以及伴随各种散湿过程产生的潜热量等。空调系统的冷负荷主要包括消除空调房间的计算得热量所需的冷负荷、新风冷负荷以及由通风机、风管等温升引起的附加冷负荷。各空调房间(或区域)的散湿量,一般包括围护结构散湿量、人体散湿量、潮湿表面和敞开水表面自然散湿量、人为散湿量和设备散湿量等。空调系统的湿负荷主要包括空调房间的计算湿负荷与新风湿负荷。
4.3.3 为保证人防医疗工程内部有一个适于伤病员救治的空气环境,工程内部一般都需要设置空气调节系统。空调系统的冷热源要求采取防护措施,主要是考虑到:①人防医疗工程在遭受空袭后,内部有伤病员救治时一般要求连续空调,而不是仅在隔绝防护的几个小时内才保证空调;②设置在室外没有防护的空调冷热源容易在空袭时遭到破坏,致使工程内空调系统无法运行;③如在工程内部设置水库来保证空调系统的冷却,由于水库容量有限只能保证有限时间内的空调冷却。解决空调冷热源防护问题的主要方法有:①若工程内部有内水源,且水源水量能够满足空调系统冷却需要,空调可以采用水冷系统;②若工程内部没有内水源,空调系统宜采用风冷系统。若附近设有柴油电站,风冷室外机组可设在柴油发电机房内,通过柴油发电机房的冷却系统对室外机组进行冷却;③把风冷室外机组设置在进、排风都有防护设施的防护室内。
当人防医疗工程地面建筑为医院或其他设有空调系统的建筑时,其平时使用的空调系统可结合使用地面建筑的冷热源,在临战转换时,应转换为战时有防护的冷热源。
4.3.6 《上海市地下救护站设计暂行规定》对救护站手术室不要求设中效过滤器,其主要理由是救护站性质为抢救性手术,一般多为带菌手术,初效过滤即可。但《综合医院建筑设计规范》JGJ 49要求一般手术室的新风及回风均应经初、中效过滤器处理,故本条对人防中心医院的手术室提出设中效过滤器的要求。
4.3.7 为保证第一密闭区在清洁通风时有一个好的空气环境,在分类厅、急救观察室、诊疗室等房间宜设置空调系统。在滤毒和隔绝通风时,第一密闭区属于轻微染毒区,如空调管道是由清洁区引入,为确保染毒空气不致通过空调管道进入清洁区,在空调管道上应安装两道密闭阀门,一道装在清洁区,另一道装在轻微染毒区,且在滤毒和隔绝通风时关闭这两道密闭阀门,第一密闭区停止空调。
5 给水排水
5.1 一般规定
5.1.1 人防医疗工程给水排水设施是确保工程综合防护能力,保障战时伤病员、医护人员生存、伤员救治的一个重要条件,为此人防医疗工程给水排水设计是一项必不可少的重要内容。工程的给排水系统应根据工程规模、伤病员与医护人员数量、救治要求、医疗与辅助诊疗房间设备完善程度等,满足需水量、水质、水压的要求,并把救治中产生的污废水与人员生活污水,经处理排出工程外部,使工程能安全地运转起来。
5.1.2 人防医疗工程的给水排水设计主要应考虑保证战时工程的防护要求,同时满足工程的使用要求。保证工程防护要求的做法,应分别执行现行国家标准《人民防空工程设计规范》GB 50225和《人民防空地下室设计规范》GB 50038的有关规定。平战结合的人防医疗工程平时功能设计,应根据平时使用功能要求执行国家现行相关设计规范。平时使用的工程,应按照国家有关消防设计规范进行消防设计,战时可不考虑消防。
5 给水排水
5.1 一般规定
5.1.1 人防医疗工程给水排水设施是确保工程综合防护能力,保障战时伤病员、医护人员生存、伤员救治的一个重要条件,为此人防医疗工程给水排水设计是一项必不可少的重要内容。工程的给排水系统应根据工程规模、伤病员与医护人员数量、救治要求、医疗与辅助诊疗房间设备完善程度等,满足需水量、水质、水压的要求,并把救治中产生的污废水与人员生活污水,经处理排出工程外部,使工程能安全地运转起来。
5.1.2 人防医疗工程的给水排水设计主要应考虑保证战时工程的防护要求,同时满足工程的使用要求。保证工程防护要求的做法,应分别执行现行国家标准《人民防空工程设计规范》GB 50225和《人民防空地下室设计规范》GB 50038的有关规定。平战结合的人防医疗工程平时功能设计,应根据平时使用功能要求执行国家现行相关设计规范。平时使用的工程,应按照国家有关消防设计规范进行消防设计,战时可不考虑消防。
5.2 生活给水
5.2.2 为保证人防医疗工程战时用水,在有条件时宜在工程人防围护结构以内设置可靠内水源,或设置有一定防护的自备外水源。根据现行国家标准《人民防空工程设计规范》GB 50225和《人民防空地下室设计规范》GB 50038的规定,自备外水源取水构筑物的抗力级别应与其供水的医疗救护工程中抗力级别最高的相一致。内部设置的贮水箱(池)不属于内水源。平时工程使用城市市政给水管网供水,同时工程内部又设置有内水源的人防医疗工程,应采取防止两个水源串通的隔断措施。
5.2.3 医疗救护工程在平时可由城市市政给水管网直接供水。在战时城市供水管网容易遭到破坏,为保证城市管网不能供水期间工程内部人员的饮用和生活用水,要求必须在工程内部设置贮水箱(池)。贮水箱(池)的大小应根据掩蔽人员数量、用水量标准和贮水时间确定。根据现行国家标准《人民防空地下室设计规范》GB 50038的规定,饮用水箱(池)宜单独设置,若饮用水箱(池)和生活用水箱(池)合并设置,应有饮用水不被挪用的措施。本条为强制性条文。
5.2.4 人防医疗工程战时贮水时间表5.2.4是根据《人民防空工程战术技术要求》制定的。
5.2.6 战时人员用水量标准是根据《人民防空工程战术技术要求》制定的。其中开水供水量标准为1~2L/(人·d)已计入人员饮用水中;水冲厕所的用水量已计入伤病员和工作人员的生活用水量中。
5.2.11 手术部浴厕淋浴用水增加用电加热器加热的内容。
5.2.12 考虑到第一密闭区属于轻微染毒区,供给该区的给水管独立设置,可以避免给水交叉污染。
5.3 排 水
5.3.1 平战结合的人防医疗工程平时使用的排水系统包括污水处理设施,应按国家现行标准、规范进行设计,其污水排放应满足国家有关排放标准对污染物排放限制的规定。战时排水系统和污水处理构筑物宜结合平时使用功能设置,但要保证工程战时的防护功能,其防护功能的设计要求见有关人防工程设计规范的规定。
5.3.2 本条采用现行国家标准《人民防空地下室设计规范》GB 50038的规定。
5.3.3 本条是参考现行国家标准《人民防空工程设计规范》GB 50225和《人民防空地下室设计规范》GB 50038的有关规定,排水系统的防护做法也应按这两个规范的有关规定执行。
5.4 洗 消
5.4.1 按照《人民防空工程战术技术要求》的规定,洗消间淋浴人数按掩蔽人数的5%~10%计算,洗消器具应按现行国家标准《人民防空工程设计规范》GB 50225和《人民防空地下室设计规范》GB 50038的有关规定设置。
5.4.2 本条是参考现行国家标准《人民防空地下室设计规范》GB 50038的有关规定制定。
5.4.3 人防医疗工程口部染毒区墙、地面的冲洗应执行现行《人民防空地下室设计规范》GB 50038的有关规定,主要包括:①需冲洗的部位包括进风竖井、进风扩散室、除尘室、滤毒室、与滤毒室相连的密闭通道、战时主要出入口的洗消间(简易洗消间)、防毒通道及防护密闭门以外的通道。②在这些部位应设置收集洗消废水的地漏、清扫口或集水坑。③在需冲洗部位应设冲洗用的冲洗栓或冲洗龙头,并配备冲洗软管,其服务半径不宜超过25m,供水压力不宜小于0.2MPa,供水管径不得小于20mm。为保证墙、地面冲洗的供水压力,洗消水贮水间应设给水泵。④冲洗用水量宜按5~10L/(m2·次)计算,当冲洗水量超过10m3,可按10m3计算。⑤洗消废水集水池不得与清洁区的集水池共用。另外,在进行排水管的设置时,口部洗消废水和清洁区的生活污水应分别独立设置,一方面可以避免洗消废水通过排水管进入清洁区,另一方面洗消废水管可直接接入城市污水管或雨水管,而伤员和工作人员的生活污水必须经过污水处理设施处理消毒后方可排入城市排水管。
6 电 气
6.1 一般规定
6.1.1 人防医疗工程中用电设备使用电压绝大多数在10kV以下,其中动力设备一般为380V,照明为220V。较多的情况是直接引接220/380V低压电源,所以本条作此规定。
6.1.2 人防医疗工程内的医疗电器设备较多,医务人员、管理人员、伤病员也较多,且人员的流动性大,为此,对用电的安全性、可靠性提出较高的要求。
6 电 气
6.1 一般规定
6.1.1 人防医疗工程中用电设备使用电压绝大多数在10kV以下,其中动力设备一般为380V,照明为220V。较多的情况是直接引接220/380V低压电源,所以本条作此规定。
6.1.2 人防医疗工程内的医疗电器设备较多,医务人员、管理人员、伤病员也较多,且人员的流动性大,为此,对用电的安全性、可靠性提出较高的要求。
6.2 电 源
6.2.1 人防医疗工程因平战使用功能不同、负荷用电量不同、负荷用电性质不同、计费模式不同、电源供给来源不同等诸多原因,故将负荷区分为平时负荷和战时负荷,分别定为一级、二级和三级。
平时电力负荷等级主要用于对城市电力系统电源提出的供电要求。
战时电力负荷等级主要用于对内部电源提出的供电要求。
6.2.2 人防医疗工程平时用电设备、消防用电设备等电力负荷的分级,应根据平时的用途按国家现行标准的有关规定进行划分。
6.2.3 由于三种类型的人防医疗工程中主要医疗设备在战时的用电重要性都是一样的,只是规模大小不同、负荷的容量不同,因此战时常用医疗救护设备电力负荷分级(表6.2.3)中相同类型医疗救护设备的分级也相同。
按《人民防空工程防化设计规范》RFJ 013-2010的要求,在防化通信值班室内设置防化电源配电插座箱,按战时一级负荷设计,容量不小于4kW。
6.2.4 城市电力系统电源是人防医疗工程战时的主要电源,中心医院、急救医院内的设备较多,又承担了重要的医疗救治任务,为保障电源的可靠性,战时两路电力系统电源应在平时引接到位。战时当一路电力系统电源遭受破坏或发生故障时,只剩有一路电力系统电源供电时,此时供电系统应保证有一台柴油机组正常运行,与电力系统电源同时供电。柴油发电机组平时应安装到位,可兼作平时的应急电源。
救护站的医疗功能相对较简单,限于各地的电源条件不同,保证有一路电力系统电源供电的条件下,战时设置移动电站能满足使用要求。当有条件时也可引接两路电力系统电源。
6.2.5 本条是依据现行《人民防空工程战术技术要求》的规定制定。本条为强制性条文。
6.2.6 救护站工程中医疗用电设备的负荷分级等同于中心医院、急救医院,只是规模小、数量少。本条要求在救护站工程中设置移动柴油电站是十分需要的,当人防工程建筑面积大于5000m2需设置移动柴油电站时,宜将移动柴油电站设在救护站内,以提高救护站供电的可靠性。
6.2.7 对特别重要的不允许停电的特殊医疗设备,如手术设备、核磁共振、恒温设备、CT设备等需设置UPS电源装置。考虑到人防医疗工程中设置柴油发电机组,UPS装置应急供电时间仅考虑电源转换的时间。
6.3 配 电
6.3.1 电力系统电源引入电站控制室内,有利于内外电源转换,达到节省投资,简化供电系统,便于集中管理的目的。
6.3.2 因移动柴油电站内不设置控制室,机房又是染毒区。所以将配电间设置在清洁区(第二密闭区)内,有利于管理和配电。
6.3.3 战时一级负荷要求双电源在末端切换箱处切换后直接给负荷供电;战时二级负荷,双电源切换可在配电间电源侧完成,由专用回路引至末端箱配电后给负荷供电或直接给负荷供电。
6.3.4 本条第3款规定是为方便各医疗科室的安全管理和使用制定的。
6.3.5 第一密闭区为轻度染毒区,染毒时人员不必进入,在清洁区(第二密闭区)就可对第一密闭区的控制箱实施监控。
6.3.6 各种电气设备箱体嵌墙暗装在具有防护密闭功能的墙体上时,墙体厚度减薄,会影响防护密闭功能。所以在此类墙体上应采用挂墙明装。本条为强制性条文。
6.3.7 本条是依据现行国家标准《人民防空地下室设计规范》GB 50038的规定制定。平时全部安装到位,可兼作平时应急电源,做到平战结合。
6.3.8 救护站移动柴油电站中的主要设备在战时安装,是因设备不多,安装便捷,所需时间短,在临战转换规定时限内能完成安装和调试。
6.4 信号装置
6.4.1 人防医疗工程设有第一密闭区、第二密闭区,为使人防医疗工程内的防化设施有序管理,需设置三种通风方式的信号装置系统。
6.4.2 人防医疗工程不同于其他类型的人员掩蔽所工程,战时主要出入口的数量不同,每个主要出入口都应设置音响信号按钮。
6.4.3、6.4.4 中心医院、急救医院工程的护理呼应信号系统,是参照《民用建筑电气设计规范》JGJ 16中护理呼应信号系统的要求制定。平时功能和战时功能一致时,应按平时规范执行。平时功能和战时功能不一致时,战时的信号系统按本标准执行。
6.4.5 救护站的护理呼应信号系统功能比中心医院、急救医院的要求相应要少些。
6.5 线路敷设
6.5.1 进、出口部密闭段处的线路选用电缆或护套线,主要考虑其穿管时比较容易采取防护密闭措施,且密闭效果好。
6.5.2 除弱电有采用光纤光缆外,人防医疗工程的电气设备线缆均应采用铜材质。
6.5.3 各类线缆(包括动力、照明、通信、网络等)穿过外墙、临空墙、防护密闭隔墙和密闭隔墙的保护管和预埋备用管应选用管壁厚度不小于2.5mm的热镀锌钢管。其他部位敷设用的保护管和预埋备用管可按有关地面建筑的设计规范或规定选用管材。
6.5.5 人防医疗工程每处预埋备用管不少于6根,不包含设计中实际使用的保护管数量,指仅供战时强电、弱电使用的备用管。
6.5.6 设置防爆波电缆井主要是为了防止冲击波沿电缆进入人防工程内,其次是方便进出线缆的维修管理。因人防医疗工程中进出线缆数量较多,所以要求强电、弱电分别设置防爆波电缆井。当线缆少时,在符合技术要求的条件下也可合设。
6.6 照 明
6.6.1 人防医疗工程按医疗功能区、第一密闭区、第二密闭区分别设置照明配电箱便于管理。
6.6.3 战时照明的照度标准值是参照现行国家标准《人民防空地下室设计规范》GB 50038制定的。战时的照度标准值按本标准执行。
6.6.4 《人民防空工程防化设计规范》RFJ 013-2010要求在防化通信值班室内设置防化电源配电箱和电源插座。为了方便使用,本条规定将防化电源配电箱和电源插座合并设置成一个防化电源配电插座箱。
6.6.5 为医护人员、管理人员、病人的诊疗使用方便,宜在医疗救护、办公、设备等房间内设置一定数量的插座。手术室等房间插座有特殊要求时,可采取转化措施或直接设置特殊插座。设置插座的数量参见条文说明附录A表格中推荐的数量。当工程平战功能一致时,设置插座的数量还应满足平时规范的要求。
6.6.7 在分类厅、观察室、手术室、医护值班室等公共场所及重要设备房间战时设置手提式应急照明灯具,是一种加强的应急措施。
6.6.9 战时各主要出入口由地面到防护密闭门外处的通道照明,从人防内的电源配电箱引接电源,是为了确保该处照明的电源安全、可靠。
6.7 接 地
6.7.1 内部电源采用柴油发电机组时,接地型式应采用TN-S系统。医疗用房内禁止采用TN-C系统。
6.7.6 人防医疗工程的医疗场所安全防护要求,应符合国家现行标准《民用建筑电气设计规范》JGJ 16、《医疗建筑电气设计规范》等有关的规定。
6.8 通 信
6.8.1 基本通信设备和应急通信设备战时由人防主管部门配置。
6.8.3 通信电源配电箱的最小容量需符合表6.8.4的要求。
6.8.5 本条是依据现行《人民防空工程战术技术要求》的规定制定的,主要为满足平时消防的要求。
6.8.6 本条是为满足平时消防的要求。日常广播用于医学宣传广播、播放背景音乐;应急广播用于紧急情况时人员疏散。
附录A 房间最小使用面积及主要设施
附录A中各表的房间使用面积及主要设施,是分别依据以下各表的医务工作人员配置和主要医疗设备给出的。
表A-1 中心医院的医务工作人员配置及主要医疗设备




注:1 层流罩全称为配套携带式电动净化装置。
2 乙类人防医疗工程的分类厅和洗消间可不设辐射探测仪。
3 部分无医务工作人员、无医疗设备的房间未列入。
4 关于CT机引入人防医疗机构应用的问题:有的专家认为因其定位定性较好,可考虑使用。但多数专家认为创伤急诊检查,X线机可以满足需要。CT机不仅价格昂贵,而且需要有良好的地下环境保证,在湿度较高的环境中极易损坏。故若平时能够保持室内空气干燥,通风良好,并且经常使用,可在中心医院设置CT机室,其房间面积大致与X线机室相同。
表A-2 急救医院的医务工作人员配置及主要医疗设备



注:1 乙类人防医疗工程的分类厅和洗消间可不设辐射探测仪。
2 部分无医务工作人员、无医疗设备的房间未列入。
3 血库由检验科化验员兼管。
表A-3 救护站的医务工作人员配置及主要医疗设备


注:1 储血室由检验科化验员兼管。
2 乙类人防医疗工程的分类厅和洗消间可不设辐射探测仪。
3 部分无医务工作人员、无医疗设备的房间未列入。
免责申明:本站所有资源均通过网络等公开合法渠道获取,该资料仅作为阅读交流使用,并无任何商业目的,其版权归作者或出版方所有,本站不对所涉及的版权问题负任何法律责任和任何赔偿,在本站咨询或购买后默认同意此免责申明;
法律责任:如版权方、出版方认为本站侵权,请立即通知本站删除,物品所标示的价格,是对本站搜集、整理、加工该资料以及本站所运营的费用支付的适当补偿,资料索取者(顾客)需尊重版权方的知识产权,切勿用于商业用途,信息;
芜湖市研究中心公用处联合党支部召开党员大会传达学习6月30日中央政治局第二十一次集体学习会议上总书记相关讲话精神
为深入贯彻落实局党委部署要求,深刻领会把握新时代党的建设总要求和新时代党的组织路线精髓要义,市研究中心公用处联合党支部于2025年7月11日召开专题学习会议,组织...
2025-07-16
乌海市滨河新区二期东西片区连接道路雨水泵站及管网改造工程临时草地报批技术服务单位的采购公告
为满足项目建设需求,现就采购乌海市滨河新区二期东西片区连接道路雨水泵站及管网改造工程临时草地报批技术服务进行公开询价,欢迎符合资格条件的供应商参与报价。一...
2025-07-16
乐山市市本级商品住宅“供销存价”备案信息公示(2025年4月~6月)
详见附件。市中区、乐山高新区商品住宅供销存价备案信息公示(2025年4月).xlsx市中区、乐山高新区商品住宅供销存价备案信息公示(2025年5月) .xlsx市中区、乐山高新区...
2025-07-16
津市质安站开展2025年度起重机械设备第三方检测
为保障津市建筑施工安全,7月2日,质安站聘请第三方专业检测机构,对全市建筑工地特种设备进行全面“体检”。本次检测覆盖全市所有在建工地,包括5个在建项目16台特种设...
2025-07-16
嘉兴市建设局关于平湖市第一人民医院三期工程等4个项目申报“浙江省建筑业新技术应用示范工程”立项的公示
根据省建设厅《关于印发浙江省建筑业新技术应用示范工程管理办法》(浙建〔2011〕01号)文件规定,我市平湖市第一人民医院三期工程等4个项目申报“浙江省建筑业新技术...
2025-07-16
辽宁住建厅关于2025年第二十七批建筑业(市政方面)企业资质审查意见的公示
按照《建筑业企业资质管理规定》有关规定,我厅对辽宁省全过程建设有限公司等81家企业申请建筑业(市政方面)企业资质的申报材料进行了审查,现将审查意见予以公示。公示...
2025-07-16
巩义市消防救援大队采购真火真烟训练设施项目竞争性磋商公告
2都匀市人力资源和社会保障局关于都匀美业职业技能培训项目的竞争性磋商公告
3宝鸡市陈仓区市场监督管理局2025年食品安全监督抽检3标段流标公告
4山东省地震局山东省地震科普公众逃生避险安全教育中心项目及二期工程监理服务资格预审公告
5延边朝鲜族自治州公共资源交易中心(州政府采购中心)关于延边朝鲜族自治州公安局交通警察支队物业管理服务项目的更正公告
62025年南郑区濂水镇雅和村农事服务中心建设项目中标(成交)结果公告
7如何避免在通州区建筑乙级资质申请中遇到的问题
8中国残疾人体育运动管理中心残疾人康复健身体育活动和残疾人体育技术保障项目—TOPEND品牌竞速轮椅等器材成交公告